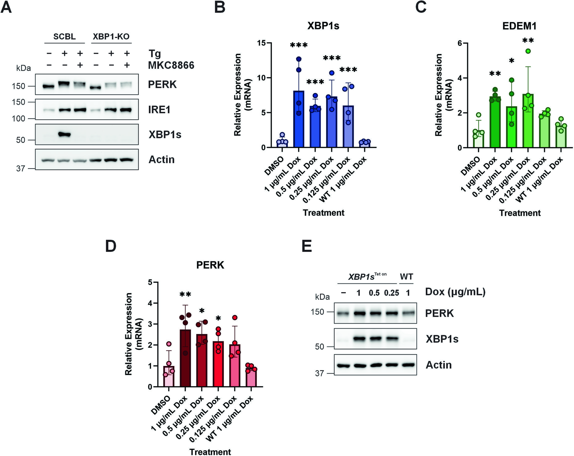
Fig. 6: IRE1-XBP1s signaling increases PERK expression.
From: IRE1 signaling increases PERK expression during chronic ER stress

A Scrambled control (SCBL) and XBP1 knockout (XBP1-KO) MDA-MB-231 cells were treated with Tg (0.5 μM) alone or in combination with MKC8866 (20 μM) for 18 h. After which, cells were harvested, lysed, and immunoblotted for PERK, IRE1 and XBP1s. Actin was used as a loading control. Blots are representative of N = 3. MDA-MB-231 XBP1sTet on or wild-type (WT) cells were treated with doxycycline (Dox) for 18 h after which (B–D) RNA was extracted and relative expression changes in XBP1s (B), EDEM1 (C) and PERK (D) assessed by qPCR. Mean relative expression ± SD, reference gene GAPDH, N = 4. Statistical significance for all qPCR experiments was determined using one-way ANOVA followed by TUKEY HSD post-hoc analysis. *p ≤ 0.05, **p ≤ 0.01, ***p ≤ 0.001. E Cells were harvested, lysed, and immunoblotted for PERK and XBP1s. Actin was used as a loading control. Blots are representative of N = 3.