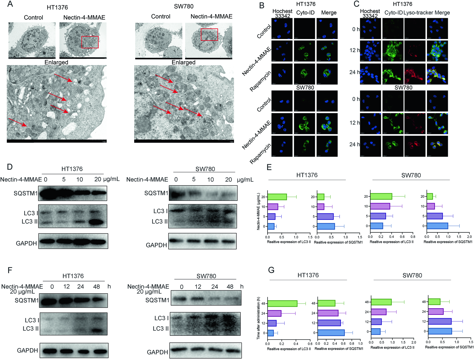
Fig. 3: Nectin-4-MMAE induced the formation and accumulation of autophagosomes and autophagy flux.

A TEM analysis of autophagosome (red arrowhead) in HT1376 and SW780 cells incubated with Nectin-4-MMAE. B HT1376 and SW780 cells were treated with Nectin-4-MMAE and autophagosomes stained with Cyto-ID were examined by confocal microscopy, cells treated with rapamycin were employed as the positive control. C To detect autophagosome-lysosome fusion and autophagy flux, Cyto-ID and Lysotracker were utilized to stain autophagosomes and lysosomes, respectively. After incubation with Nectin-4-MMAE for the indicated time, HT1376 and SW780 were analyzed under confocal microscopy. D The protein expression of LC3 I/II and SQSTM1 in HT1376 and SW780 treated by the indicated concentration of Nectin-4-MMAE were assessed by western blot. E The quantification of D using Image J software. F The protein expression of LC3 I/II and SQSTM1 in HT1376 and SW780 treated by Nectin-4-MMAE (20 μg/mL) for indicated durations were assessed by western blot. G The quantification of F using Image J software.