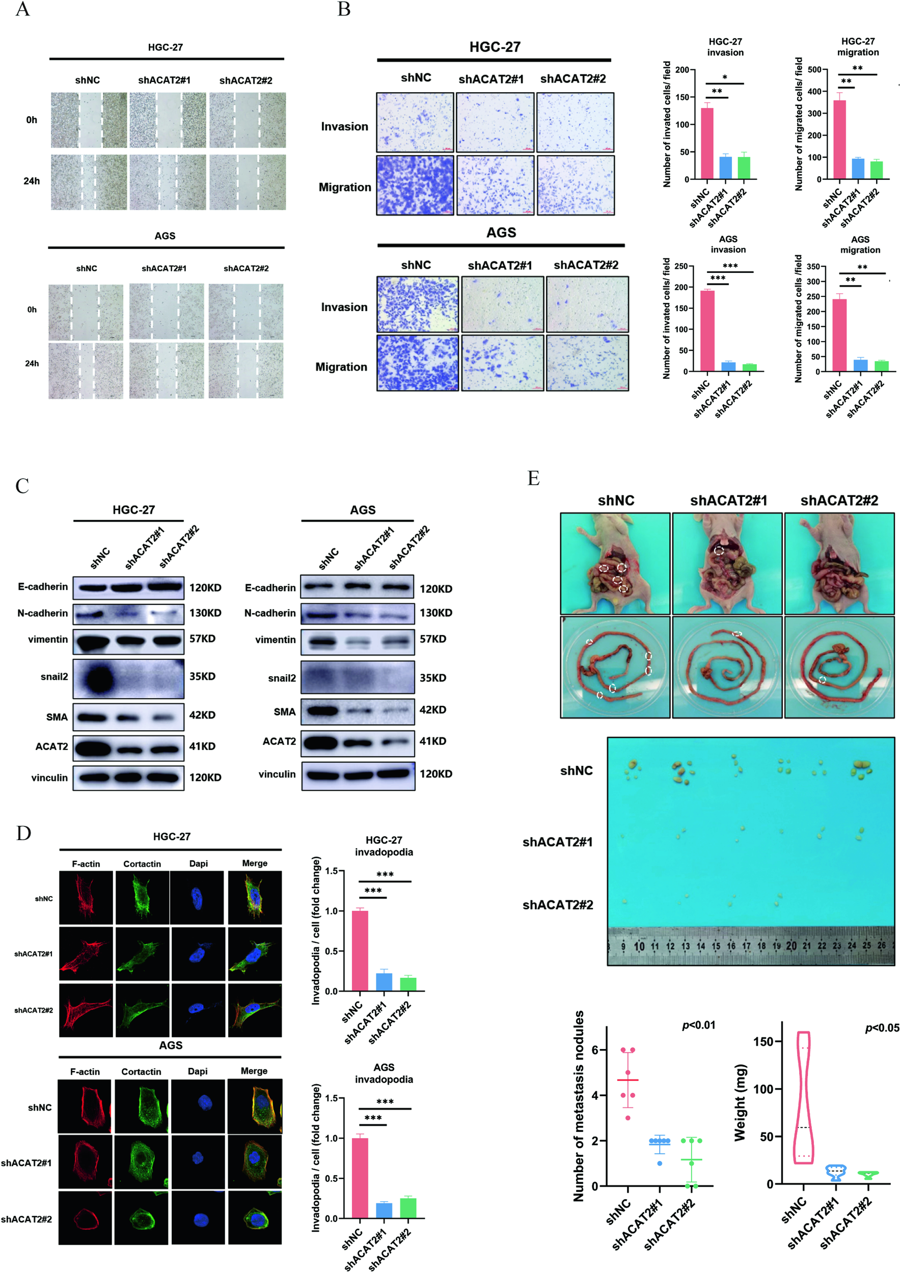
Fig. 3: ACAT2 expression potentially enhances the motility of GC cells.

A, B ACAT2 depletion attenuated the invasion and migration ability of HGC-27 and AGS cells, as measured by wound healing and transwell assays (scale bar, 100 μm). C ACAT2 knockdown inhibited the EMT process in HGC-27 and AGS cells. D Invadopodia formation assay (magnification 630×) with immunofluorescence staining for F-actin (red), cortactin (green) and 4′,6-diamidino-2-phenylindole (DAPI) (blue). E Representative images of intraperitoneal implant metastasis in mice, body and tumour weights and tumour numbers (n = 6, p < 0.05), indicating that ACAT2 depletion attenuates GC cell migration in vivo.