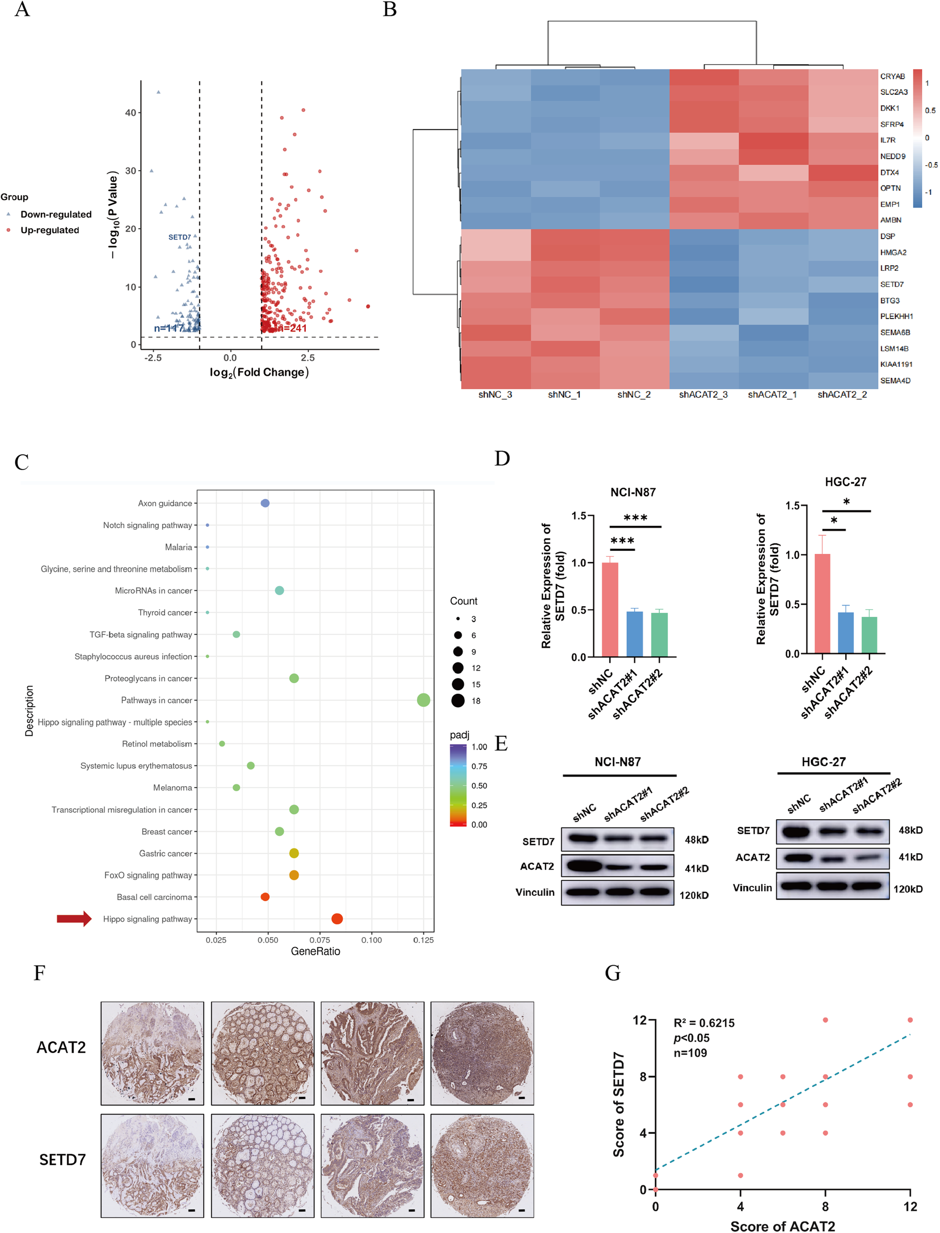
Fig. 4: SETD7 might be considered a potential key downstream molecule of ACAT2.

A The differentially expressed genes (DEGs) from RNA-seq data (GSE246567) are depicted in the volcanic maps, with 358 genes altered. (|log2(FC)| > 1 and p < 0.05). B The cluster of heatmap identified the top 10 up- and downregulated genes in HGC-27 according to p value. C The Hippo pathway was regulated in ACAT2 knockdown HGC-27 cells according to KEGG analysis of RNA-seq data (GSE246567). D SETD7 expression levels were significantly downregulated after ACAT2 knockdown in HGC-27 and NCI-N87 cells by qPCR assay; E and western blotting assay. F Representative images of ACAT2 and SETD7 stained in the same instinct GC tissues. Scale bar, 100 μm. G and the staining scores were positively correlated (n = 109) (R2 = 0.6215, p < 0.05).