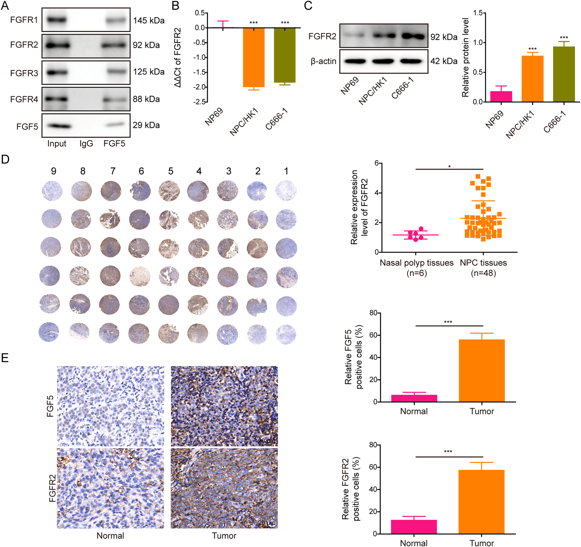
Fig. 5: CAFs-secreted FGF5 binds to FGFR2 in NPC cells directly.

A The interactions between FGF5 and FGFRs in NPC tissues were detected by Co-IP assay. B The mRNA level of FGFR2 in N69, NPC/HK1 and C666-1 cells was detected by qRT-PCR. C The protein level of FGFR2 in N69, NPC/HK1 and C666-1 cells was detected by western blot. D The expression of FGFR2 in nasal polyp and NPC tissues was determined by tissue microarray. The first column: nasal polyp tissues. 2–9 columns: NPC tissues. E The immunoreactivities of FGF5 and FGFR2 in NPC tissues were detected by IHC analysis. Scale bar: 20 μm. *P < 0.05 and ***P < 0.001.