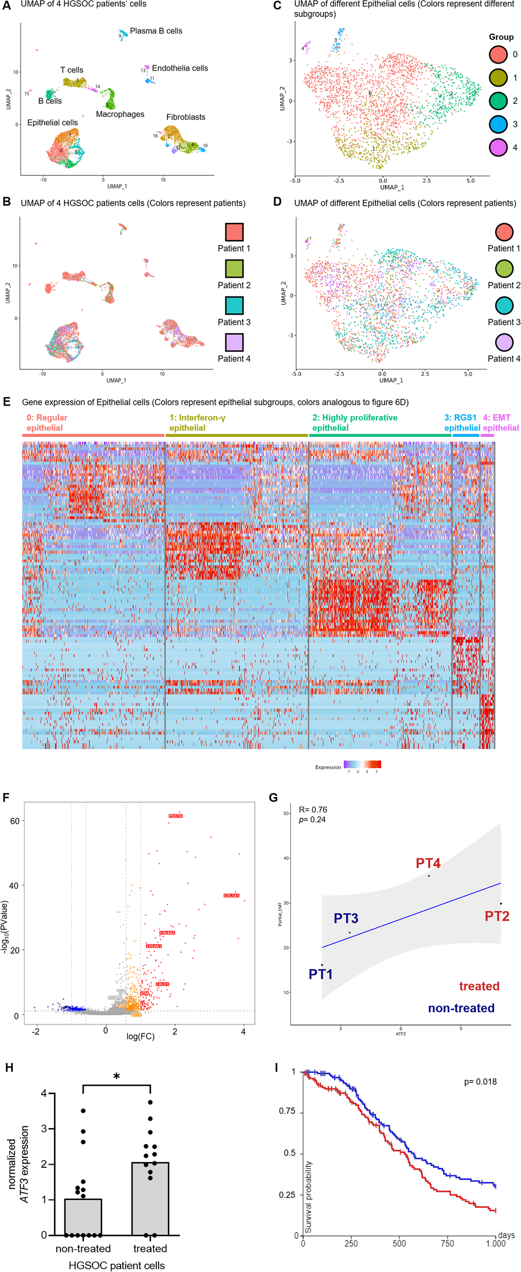
Fig. 6: Single-cell RNA-seq of HGSOC patient cells identifies five distinct EPCAM + cell subpopulations and reveals a subgroup that closely mimics DTP.
From: ATF3 characterizes aggressive drug-tolerant persister cells in HGSOC

A UMAP of scRNA-seq data from 4 HGSOC patient samples colored by cell type and subtypes. B UMAP of scRNA-seq data from 4 HGSOC patient samples colored by patients. C UMAP of EPCAM + HGSOC cells clustered without external specifications and colored by epithelial subgroups. D UMAP of EPCAM + HGSOC cells colored by patients. E Heatmap showing the clustering result of HGSOC epithelial cells and expression levels of marker genes. Each column represents an epithelial subtype and rows represent marker genes. Colors indicate the expression levels as shown in the scale bar. (Epithelial subgroup colors are analogous to Fig. 6D). F Volcano plot shows all differentially expressed genes between epithelial subgroup 4 and groups 0–3. Highlighted genes belong to the partial EMT gene signature. Red/orange dots represent upregulated genes, red are determined by a cutoff (logFC > 1, together with p-value < 0.05), whereas orange by a cutoff (logFC < 1 but >0.59, meanwhile p-value < 0.1). Navy dots illustrate the genes satisfying a more stringent DGE threshold (logFC < −1 and p-value < 0.05), in addition blue dots on the leftside of volcanoplot show the genes with a flexible cutoff (logFC > −1 and < −0.59, meanwhile p-value < 0.1). G Correlation of ATF3 gene expression and partial EMT signature of epithelial cells from 4 HGSOC patients. The pearson correlation analysis indicates a linear correlation between ATF3 gene expression and expression of partial EMT gene signature among the four HGSOC patients. H Basal ATF3 gene expression in cells of group 4 (n = 28), based on primary HGSOC RNA-seq data. I Kaplan-Meyer progression-free survival plot from TCGA HGSOC data (259 patients). Blue and red indicate patients with low and high ATF3-associated partial EMT gene expression, respectively.