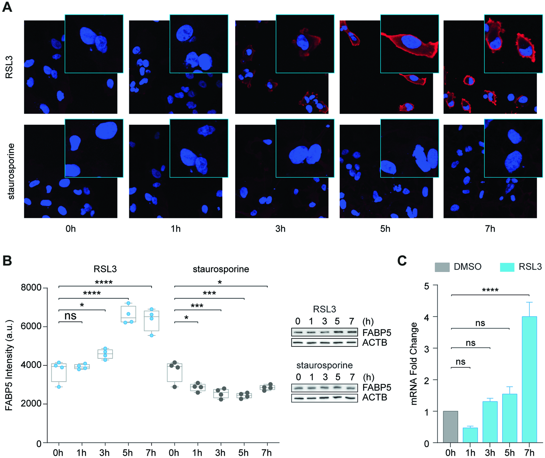
Fig. 3: FABP5 is specifically upregulated during ferroptosis.

A Timecourse in hours (h) of RSL3 (200 nM) or staurosporine (50 nM) induced changes in FABP5 as detected by confocal microscopy in FABP5 OE cells. B High-content analysis of FABP5 in HT-1080 cells is shown as normalized mean fluorescent intensity ± SD of n = 4 replicate samples representative of at least three independent repetitions of the experiment in A treated with RSL3 (200 nM) or staurosporine (50 nM). Western blots show FABP5 protein detection at the same time points following treatment. C Relative FABP5 expression by quantitative PCR with RSL3 (200 nM) time course. Values are shown as mean ± SD of n = 3 technical replicates related to untreated (0 h). Statistics were calculated using two-way ANOVA against respective control conditions.