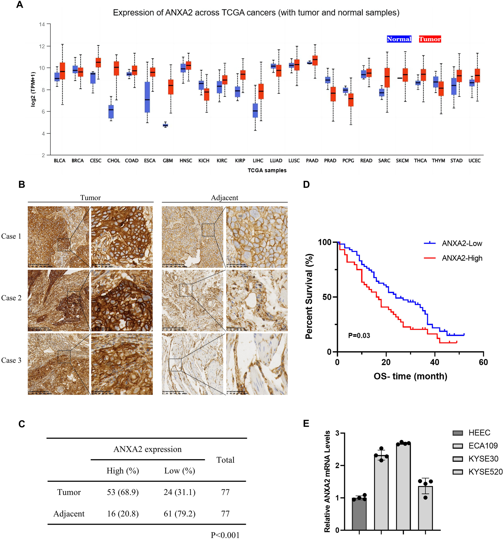
Fig. 1: ANXA2 is highly expressed in ESCC and leads to a poor clinical prognosis.

A The expression difference of ANXA2 in different human cancer types (red columns) and normal tissues (blue columns) in the TCGA database. B Representative IHC images of ANXA2 in ESCC tissues. C Analysis of IHC results of ANXA2 expression in ESCC. D The overall survival showed that high ANXA2 expression was related to the adverse prognosis in ESCC patients. E The expression of ANXA2 in HEEC and ESCC cell lines (ECA109, KYSE30, KYSE520) was detected by qRT-PCR.