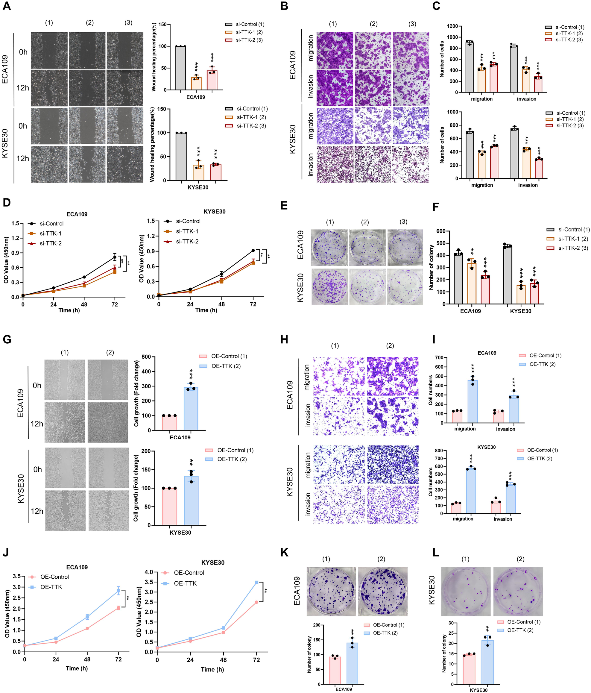
Fig. 6: TTK regulates ESCC proliferation, migration and invasion.

A–C Wound healing and transwell assay were used to verify the difference of migration and invasion ability between the TTK knockdown group and the control group. D The change of cell viability after TTK knockdown was demonstrated by CCK8 assay. E, F Colony formation was used to measure the effect of TTK on cell proliferation. G The migration ability of cells in the control group and TTK overexpression group was proved by wound healing assay. H, I The ability of cell migration and invasion in the control group and TTK overexpression group was evaluated by transwell assay. J CCK8 assay was used to detect the cell viability of the TTK overexpression group and control group. K, L Cell proliferation ability was measured by colony formation assay. *, **, and ***, represent P < 0.05, P < 0.01, and P < 0.001 respectively.