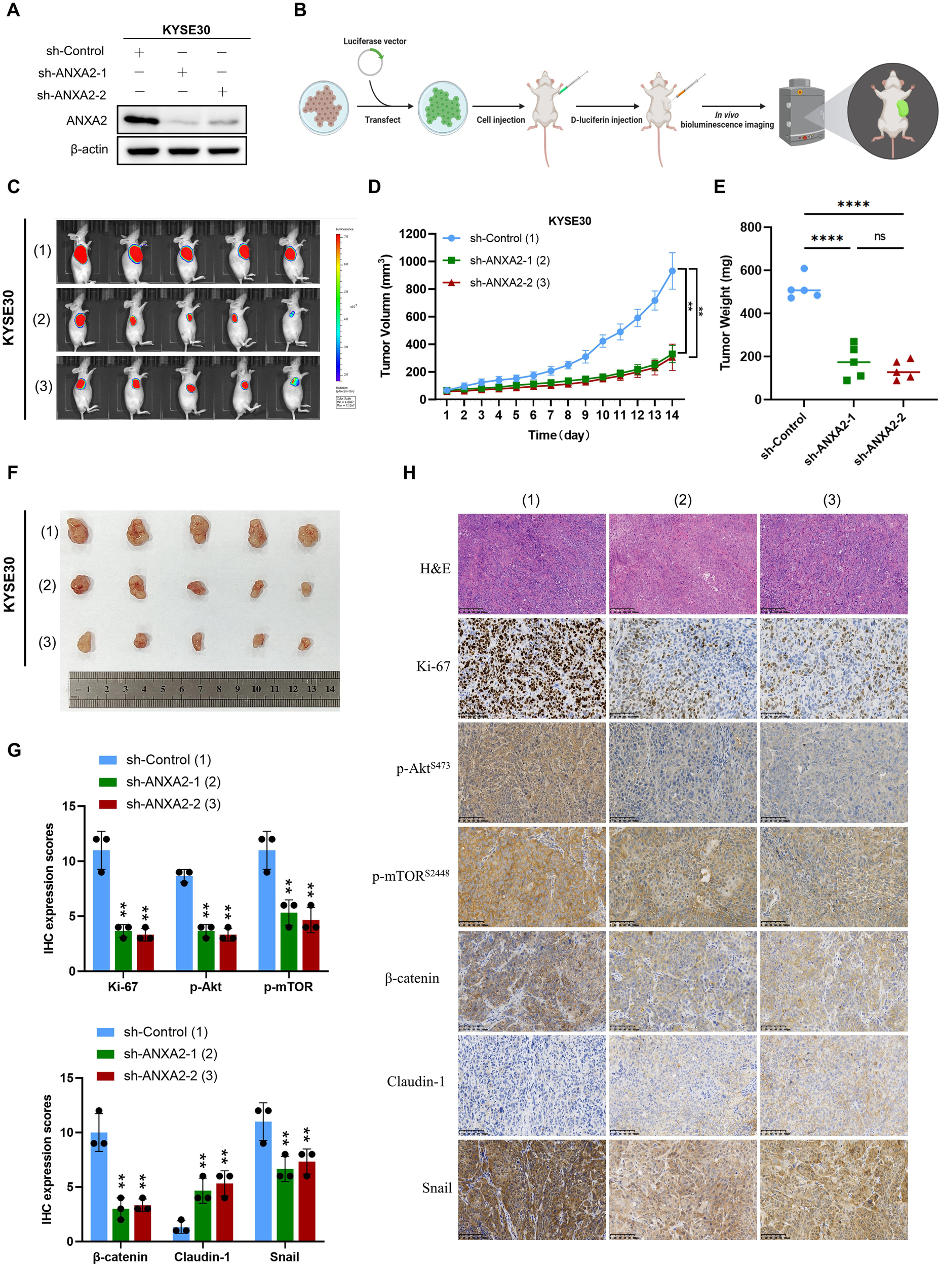
Fig. 8: Suppression of ANXA2 inhibited tumor growth in vivo.

A Western blot analysis showed that ANXA2 was effectively knocked down in KYSE30. B Schematic diagram of in vivo tumor model construction. C Bioluminescence images of mice after subcutaneous injection of KYSE30 transfected cells after 28 days. D Growth curves of three groups of xenograft tumors (tumor volume were calculated by the following formula: V = W2*L/2). E Analysis of tumor weight of three groups of xenograft tumors. F After 28 days, the mice were sacrificed and the tumor photographs were taken. G, H IHC analysis was employed to evaluate the expression of Ki-67, p-Akt, p-mTOR, β-catenin, Claudin-1 and Snail, and H&E staining was used to grade malignant tumors. *, **, and ***, represent P < 0.05, P < 0.01, and P < 0.001, respectively.