Fig. 2: Single-molecule tracking reveals N-WASP behavior in cultured cells.
From: Actin-nucleation promoting factor N-WASP influences alpha-synuclein condensates and pathology

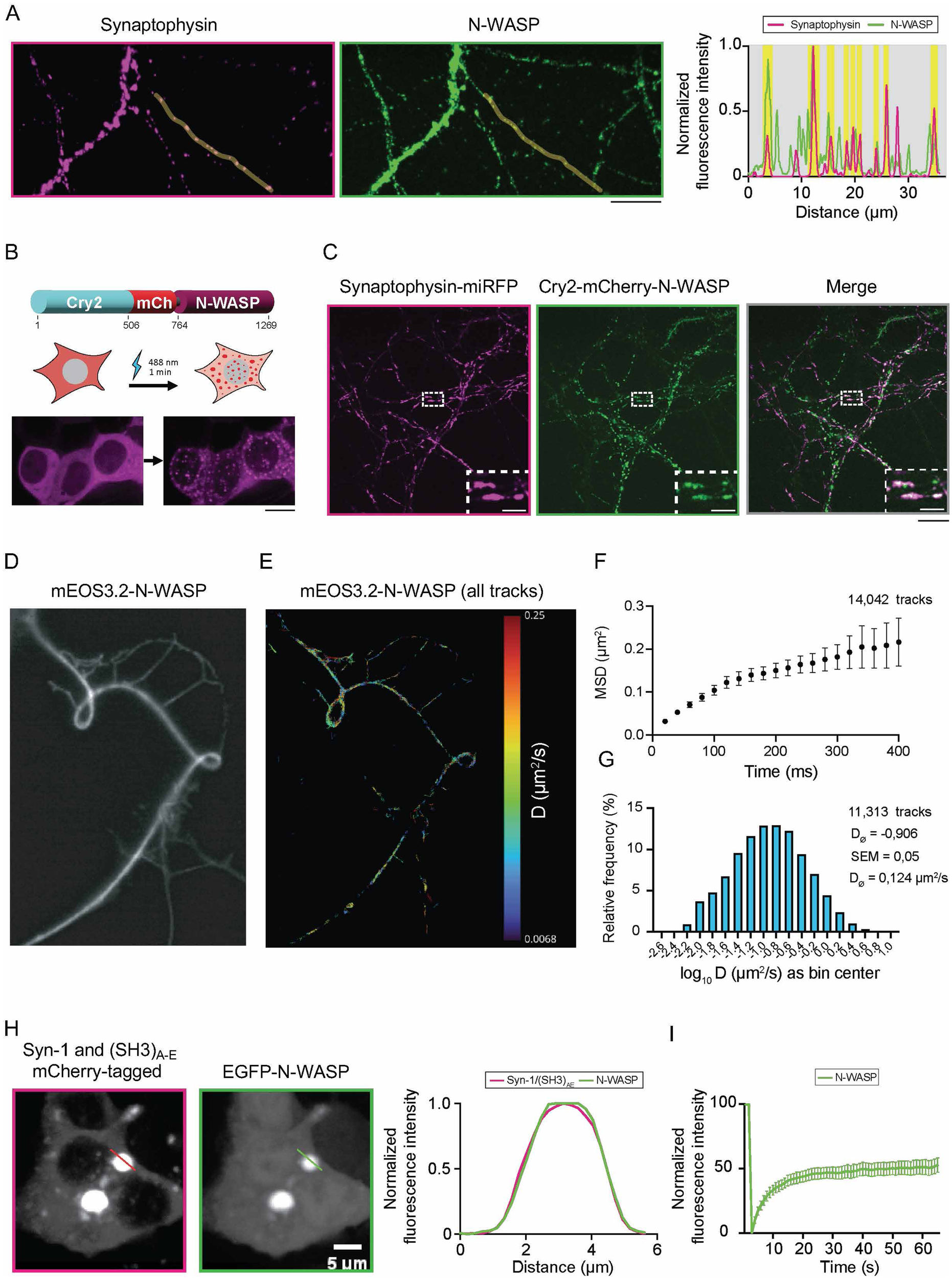
A Immunostaining and confocal imaging analysis of synaptophysin and N-WASP in mouse-derived hippocampal neurons. Scale bar = 10 µm. Line profiles on the right show respective colocalization analyses of endogenous synaptophysin (magenta) and N-WASP (green) along the line indicated in representative images. B Photoactivation (1 min with 488 nm-laser) of Cry2-mCherry-N-WASP leads to the formation of condensates in cells. Top: scheme of the construct. Bottom: representative images of HEK cells before and after activation. Scale bar = 10 µm. C Confocal imaging of rat-derived primary hippocampal neurons 14 days in vitro expressing Cry2-mCherry-N-WASP and Synaptophysin-miRFP. Inset: magnified region indicating the accumulation of N-WASP at the pre-synapses. Scale bars = 20 µm (entire image) and 5 µm (inset). D Representative fluorescence image of a neuron expressing mEos3.2-N-WASP. E Single-molecule tracks reconstructed for the image shown in 2D after photoconversion of mEos3.2 and color-coded for the measured diffusion coefficients. F Mean-square displacement (MSD) curve for 14,042 tracks (from four distinct regions) indicates the confined motion of mEos3.2-N-WASP. G Distribution of diffusion coefficients for mEOS3.2-tagged N-WASP from 11,313 tracks analyzed (mobile fraction). The average diffusion coefficient was 0.124 µm2 s−1. H Representative images of HEK293 cells expressing mCherry-Syn-1 with SH3-concatamer of intersectin (SH3)A-E, and EGFP-N-WASP. On the right, colocalization analysis of mCherry-Syn-1/(SH3)A-E (magenta) and EGFP-N-WASP (green) along the lines indicated in representative images (left). I Fluorescence recovery after photobleaching of EGFP-N-WASP (average ± SEM) from three independent transfections indicates swift fluorescence recovery (~50%).