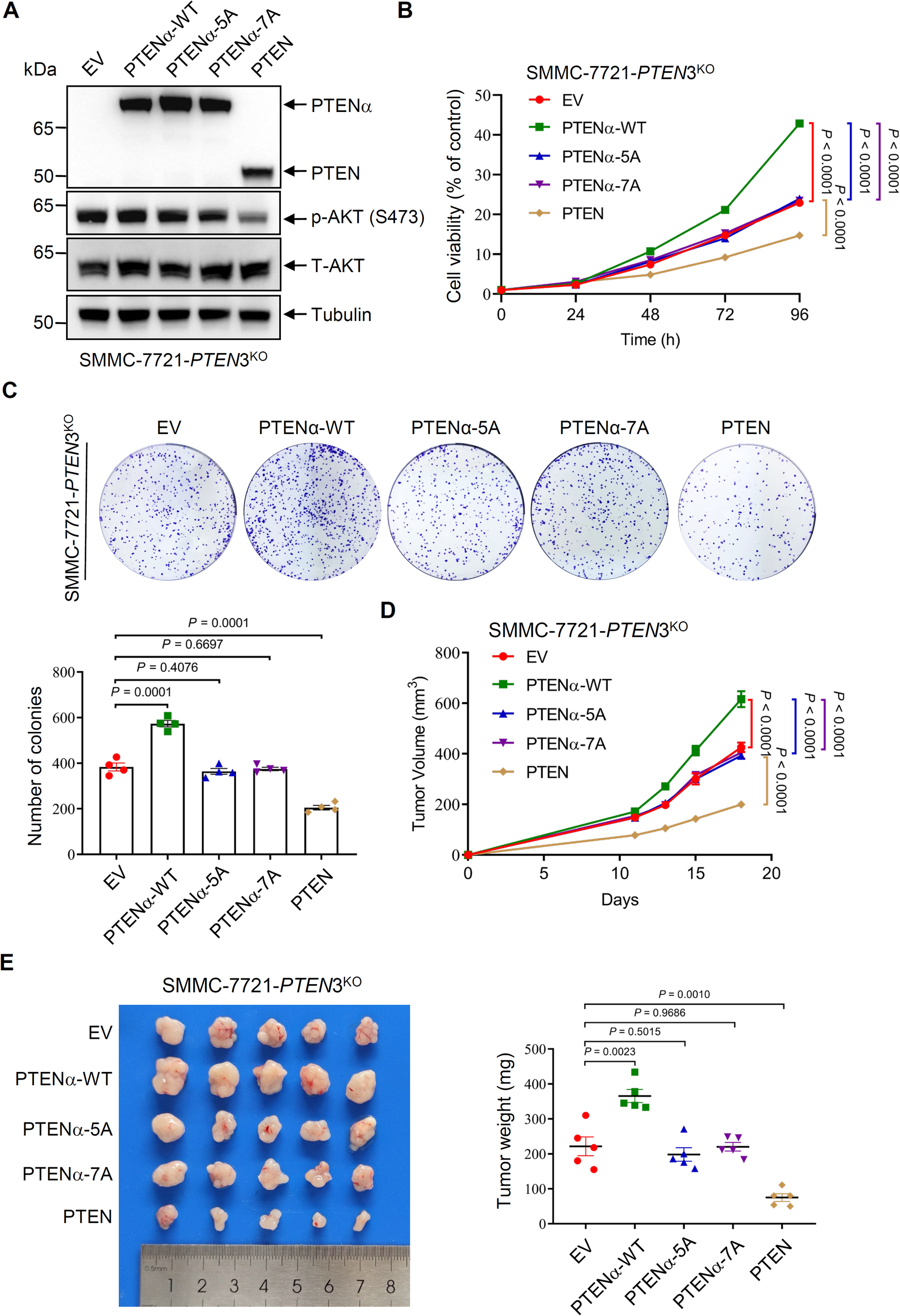
Fig. 7: Mutation of the SSSRRSS motif of PTENα-NTE stops tumor promotion by PTENα.
From: The NTE domain of PTENα/β promotes cancer progression by interacting with WDR5 via its SSSRRSS motif

A The efficiency of rescue of PTEN3KO SMMC-7721 cells by ectopic expression of wild-type PTEN, PTENα or its mutants. SMMC-7721 PTEN3KO cells were transduced by lentiviruses encoding wild-type PTEN, PTENα or its mutants, followed by Western blotting of the indicated proteins. Pre-stained protein marker: ThermoFisher, 26616. B, C Disruption of the interaction between PTENα and WDR5 by the key interacting residues point mutation impaired tumor cell growth and tumorigenic capacity. CCK8 assays (B) and colony formation assays (C) were used to determine the proliferation and tumorigenic capacity of these cells. D, E Disruption of the interaction between PTENα and WDR5 destroyed the promotion of tumorigenesis by PTENα. The transfected cells were subcutaneously injected into nude mice (1 × 106 cells per mouse; n = 5 mice per group). Tumor volumes were measured on different days (D). On day 18, tumors were harvested, photographed (left), and weighed (right) (E). The experiments were repeated three times (twice for animal experiments without blinding) independently with similar results, and the results of one representative experiment were shown. For (B–E), data represent means ± s.e.m. Statistical significance was determined by two-way ANOVA (B, D) or two-tailed unpaired t test (C, E). p-AKT phosphorated AKT, T-AKT total AKT. Full and uncropped Western blots are provided in Supplemental Material.