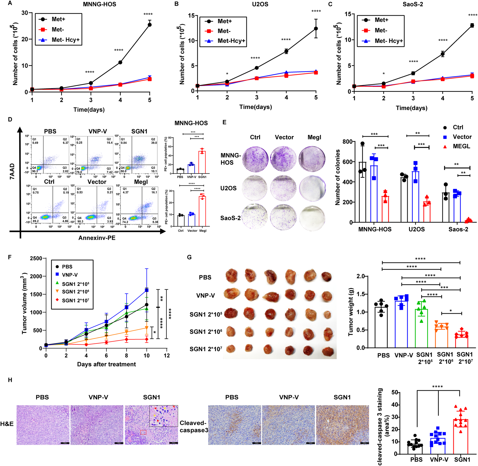
Fig. 1: The effects of methionine deficiency and dose-dependent growth inhibition of SGN1 on osteosarcoma cells.

A–C The effects of methionine deficiency on osteosarcoma cell proliferation were assessed by cell counting assay. Osteosarcoma cells were cultured in medium without methionine (MET) for 5 days. Homocysteine (HCY) supplementation cannot rescue the cell proliferation caused by MET deficiency (n = 3). D The apoptosis-inducing effect of different types of bacteria or L-methioninase (Megl) was investigated by flow cytometric analysis of MNNG-HOS cells stained with Annexin V and 7-AAD (n = 3). E Left panel: colony formation image of MNNG-HOS, U2OS, SaoS-2 cells overexpressing L-methioninase; right panel: quantification of colony formation assay (n = 3). F Tumor growth curve of BALB/c nude mice with MNNG-HOS xenografts after received a single intratumoural injection of vehicle (PBS), VNP-V (2 × 106 CFU/ mouse), SGN1(2 × 105, 2 × 106, and 2 × 107 CFU/ mouse) (n = 30 total, 6 mice per group). G Left panel: the image of tumors obtained at the end of treatment; right panel: the tumor weight from the mice bearing xenografts of MNNG-HOS cells at the end of treatment. H Left panel: representative microphotographs of H&E and Cleaved-Caspase3 immunohistochemical staining of tumor tissue of nude mice treated with 2 × 106 CFU/ mouse SGN1. Scale bars:100 µm; right panel: quantitative analysis of Cleaved-Caspase3 positive cells. At higher magnification, the signs of both apoptotic (red arrows; cytoplasmic condensation, pyknotic and fragmented nuclei, and rounded hyperchromatic apoptotic bodies) and necrotic (yellow arrows; nuclear swelling and pale cytoplasm, karyorrhexis and increased cell volume) cells can be observed. Data shown as mean ± SD. In (A, B, C, D, E, G, H), the p values are derived from one-way ANOVA analysis followed by Tukey’s multiple comparison test. In (F), the p values are derived from the two-way ANOVA analysis followed by Tukey’s multiple comparison test. The symbols, *P < 0.05, **P < 0.01, ***P < 0.001, ****P < 0.0001, respectively.