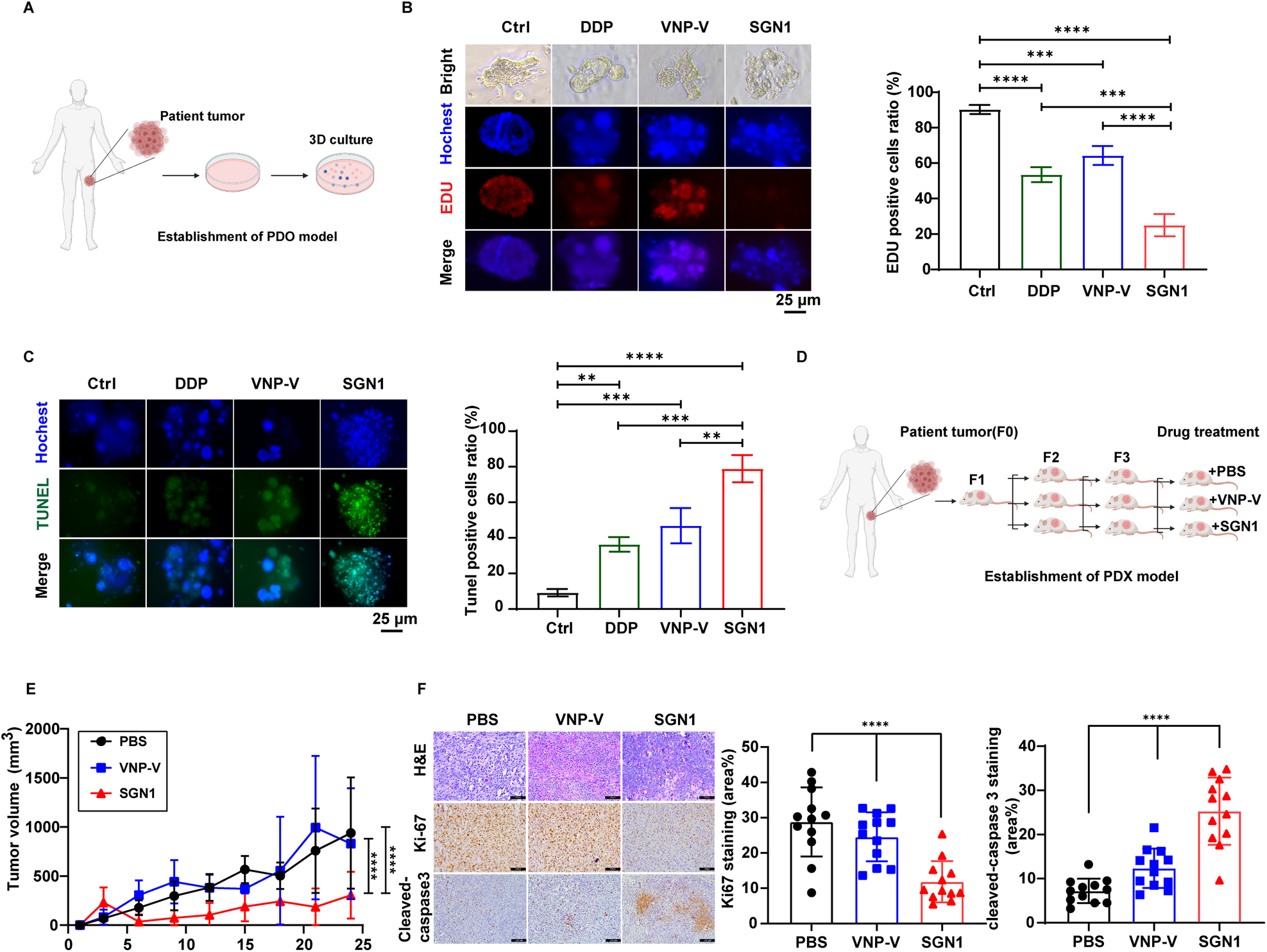
Fig. 2: Tumor-suppressive activity of SGN1 in osteosarcoma PDO and PDX models.

A Schematic of osteosarcoma PDO models. B Left panel: representative images of osteosarcoma PDO models labeled with EDU (red), fluorescent Hochest (blue). Scale bars: 25 µm; right panel: quantitative analysis of EDU positive cells. C Left panel: representative images of osteosarcoma PDO models labeled with Tunel (Green). Scale bars: 25 µm; right panel: quantitative analysis of Tunel (Green) positive cells D Schematic of osteosarcoma PDX model. Primary human osteosarcoma tissue was implanted into an NOD-SCID mice (F1) and expanded into larger cohort of mice (F2&F3), and then collected for histological assessment and in vivo testing. E Tumor growth curves of the PDX tumors volume (n = 6). F Left panel: representative microphotographs of H&E, immunofluorescence staining for Ki-67 and Cleaved-Caspase3 of tumor from PDXs mice treated with 2 × 106 CFU/ mouse SGN1. Scale bars: 100 µm; right panel: quantitative analysis of Ki-67 and Cleaved-Caspase3 positive cells. Data shown as mean ± SD. In (B, C, F), the p values are derived from one-way ANOVA analysis followed by Tukey’s multiple comparison test. In (E), the p values are derived from the two-way ANOVA analysis followed by Tukey’s multiple comparison test. *P < 0.05, **P < 0.01, ***P < 0.001, ****P < 0.0001, respectively.