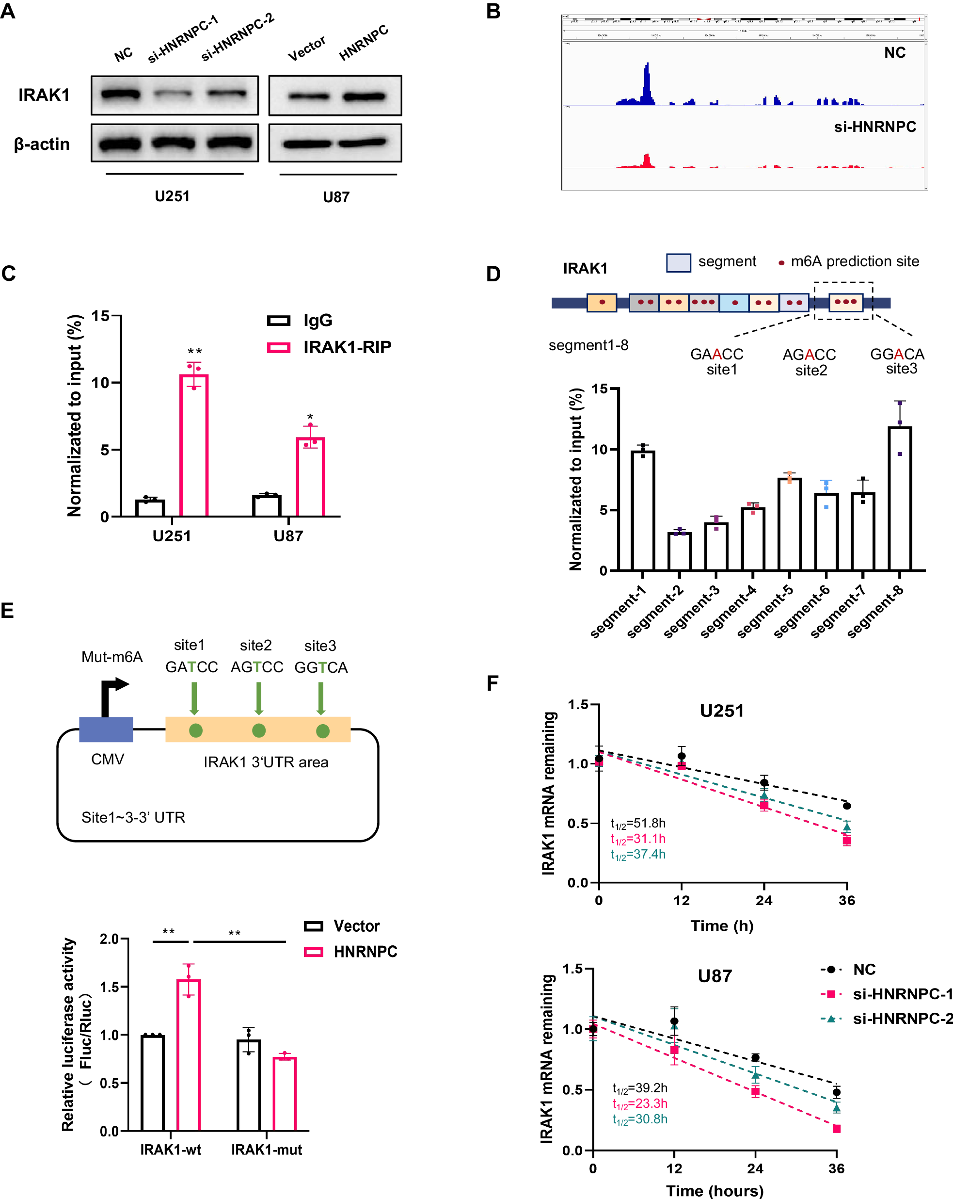
Fig. 4: HNRNPC regulated IRAK1 through m6A-dependent mRNA stability.

A Western blot analysis of IRAK1 protein levels in HNRNPC-knockdown U251 cells and HNRNPC-overexpressing U87 cells. B MeRIP-seq of U251 cells shows m6A peaks in individual mRNAs of IRAK1. C RIP assays were performed using an HNRNPC antibody or IgG in glioma cells. Primers targeting IRAK1 mRNA were used for RIP-qPCR. D MeRIP-qPCR detected m6A modification level in eight segments. E Luciferase vectors with the wild-type (wt) or m6A sites-mutated (mut) IRAK1 gene were transfected into HNRNPC-overexpressing U87 cells. Relative luciferase activity was measured. F Half-lives of IRAK1 mRNA were estimated in HNRNPC knockdown glioma cells treated with actinomycin D. Data are shown as the mean ± SD of three replicates; *p < 0.05, **p < 0.01, compared with the negative control group.