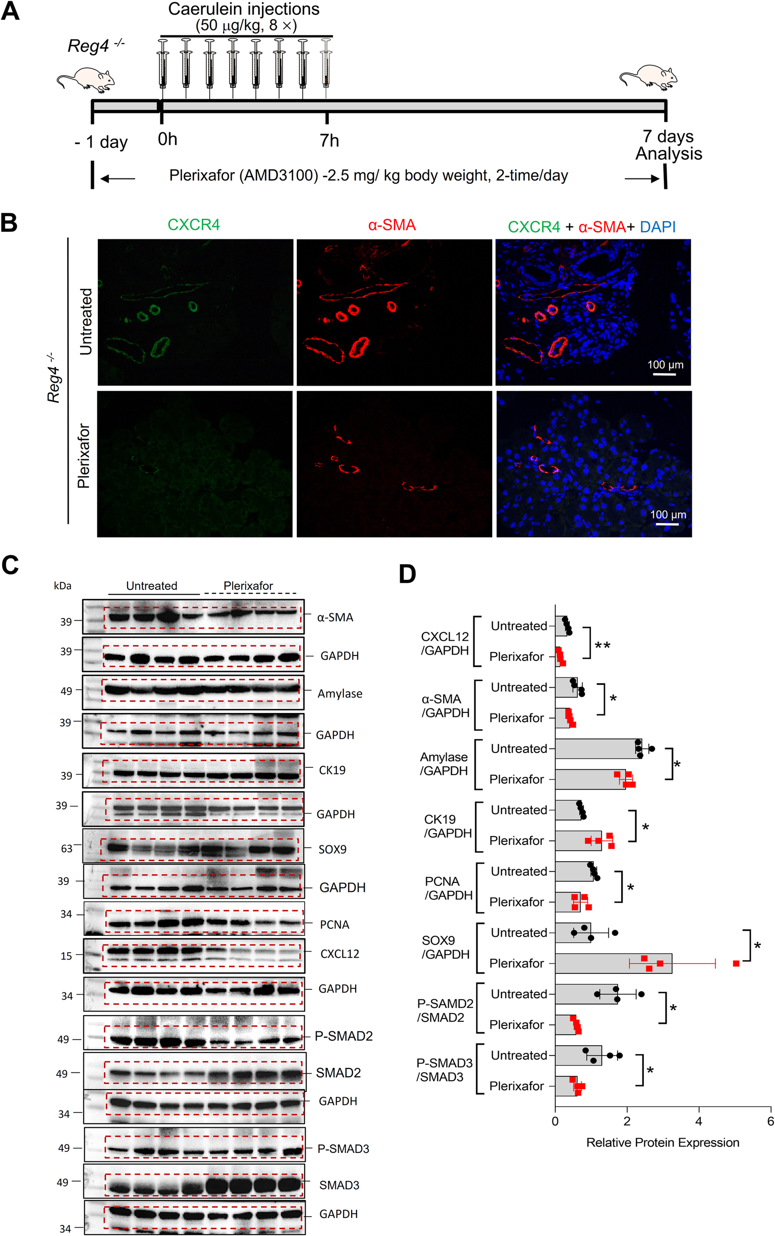
Fig. 7: Inhibition of the CXCL12/CXCR4 axis attenuates caerulein-induced fibrosis in the pancreases of Reg4-deficient mice.
From: Reg4 deficiency aggravates pancreatitis by increasing mitochondrial cell death and fibrosis

A Treatment schedule of Reg4−/− mice during acute caerulein-induced pancreatitis with or without the CXCR4 antagonist plerixafor (AMD3100). Treatment with two daily injections (2.5 mg/kg body weight) initiated 1 day before induction of acute pancreatitis and continued until day 7 (n = 8 for each group). B IF staining of α-SMA and CXCR4 in the pancreatic sections of Reg4−/− mice with or without plerixafor treatment (n ≥ 3 for each group). C Western-blot analysis for α-SMA, Amylase, CK19, SOX9, CXCL12, PCNA, phosphorylated SMAD2/3, SMAD2/3, and GAPDH in the pancreases of untreated mice or mice treated with plerixafor (n = 4). D Quantification of (C). GAPDH was used as the internal reference; unpaired, two-tailed Student’s t-test with or without Welch’s correction analysis for (D) (ns not significant; *P < 0.05, **P < 0.01).