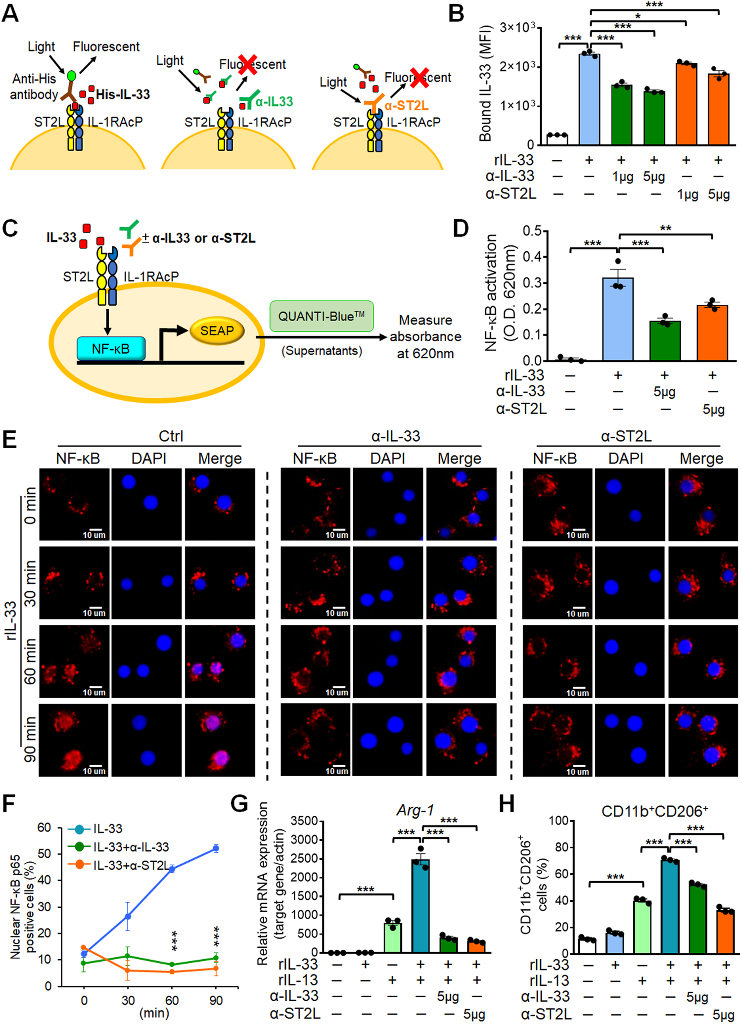
Fig. 3: Neutralizing-IL-33 and -ST2L antibodies inhibit IL-33-mediated NF-κB activation and M2 macrophage polarization.

A The scheme depicting His-IL-33 added to culture media of RAW264.7 cells emit fluorescence when bound to receptor (left). Neutralizing-IL-33 (α-IL-33) or -ST2L (α-ST2L) antibody attenuated fluorescence, indicating that α-IL-33 or α-ST2L antibodies blocked the interaction between His-IL-33 and receptor (middle and right). B Quantification of fluorescence signals in A from three independent experiments by flow cytometry. C Schematic diagram of NF-κB activity in RAW-Blue™ cells. Absorbance at 620 nm indicated the NF-κB activity. D α-IL-33 or α-ST2L Ab inhibited rIL-33-triggered NF-κB activation. E, F IF staining of NF-κB (red) nuclear translocation and DAPI (blue) in RAW264.7 cells treated with rIL-33 (at 0, 30, 60 and 90 min) and α-IL-33 or α-ST2L antibodies (E). The percentage of nuclear NF-κB-positive cells and quantification data are shown in the right (F). G RT-qPCR analysis of M2 markers Arg-1 in RAW264.7 cells treated with rIL-13 (20 ng/mL) + rIL-33 (100 ng/mL) and α-IL-33 or α-ST2L antibodies. H Flow cytometry analysis of CD11b+CD206+ M2 macrophages population in RAW264.7 cells treated with rIL-13 (20 ng/mL) + rIL-33 (100 ng/mL) and α-IL-33 or α-ST2L antibodies. Scale bar, 10 μm. Data are presented as mean ± SD. *p < 0.05, **p < 0.01, ***p < 0.001, Student’s t test.