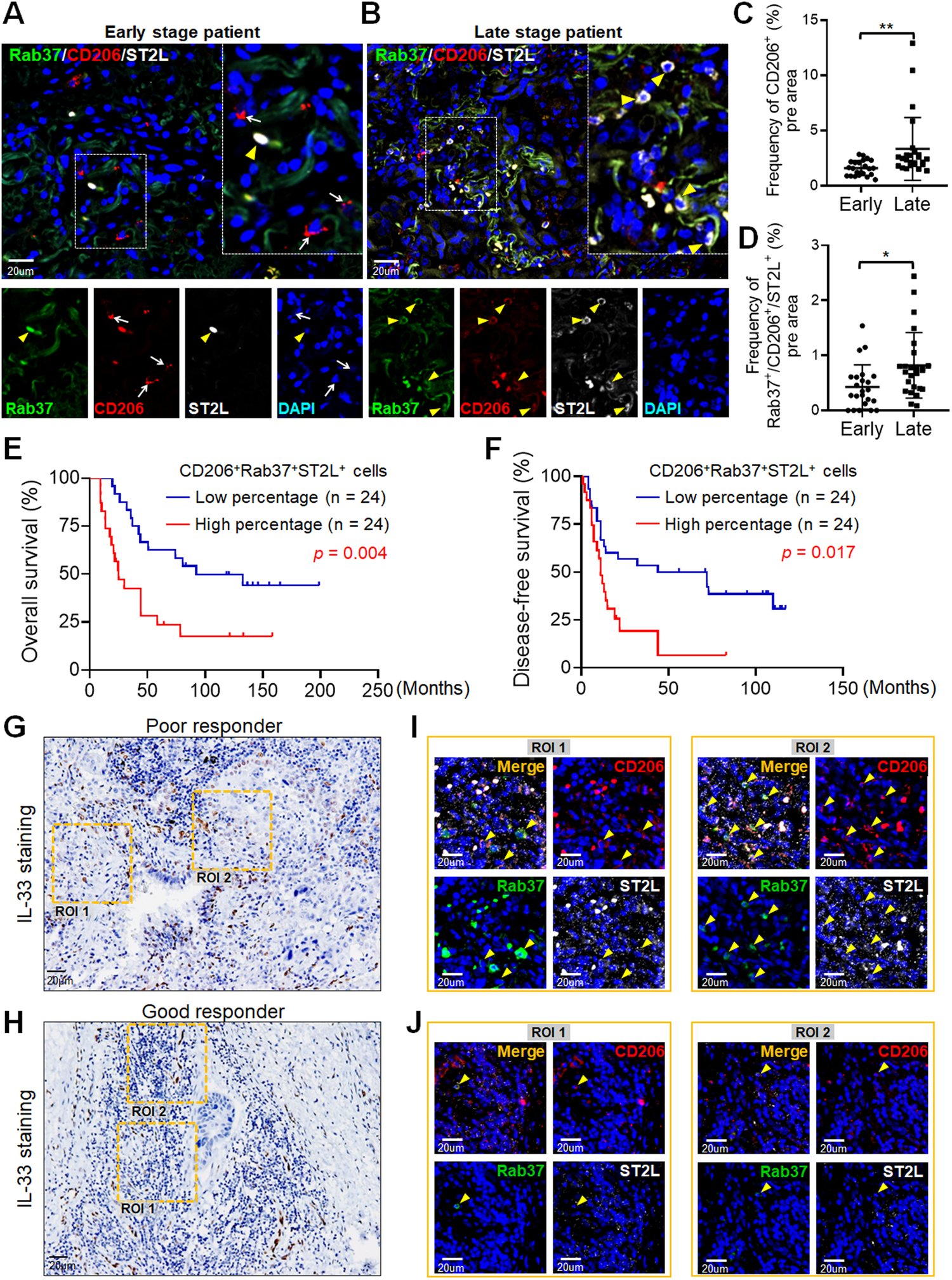
Fig. 6: Lung cancer patients with high Rab37+ST2L+CD206+ expression correlate with poor survival and treatment response.

Representative images of multi-color fluorescent IF-IHC staining of Rab37 (green), ST2L (red), and CD206 (white) in lung cancer tissues from early-stage (A) and late-stage (B) patients. Quantification of the percentage of CD206+ tumor-associated M2 macrophages (C) or the percentage of Rab37+ST2L+CD206+ tumor-associated M2 macrophages (D) indicated by three regions of interest (ROIs) for each tumor section in early- and late-stage lung cancer patients. Kaplan–Meier analysis of overall survival (E) and disease-free survival (F) of lung cancer patients with high and low tumor infiltrating Rab37+ST2L+CD206+ tumor-associated M2 macrophages. p values determined using log-rank test. Representative IHC images of IL-33 staining in lung cancer tissue sections from poor responder (G) and good responder (H) after chemotherapy. Enlarged IF-IHC images of the selected ROIs of Rab37 (green), CD206 (red), and ST2L (white) staining in lung cancer tissue sections from poor responder (I) and good responder (J). Scale bar, 20 μm. Data are presented as mean ± SD. *p < 0.05, **p < 0.01, ***p < 0.001, Student’s t test.