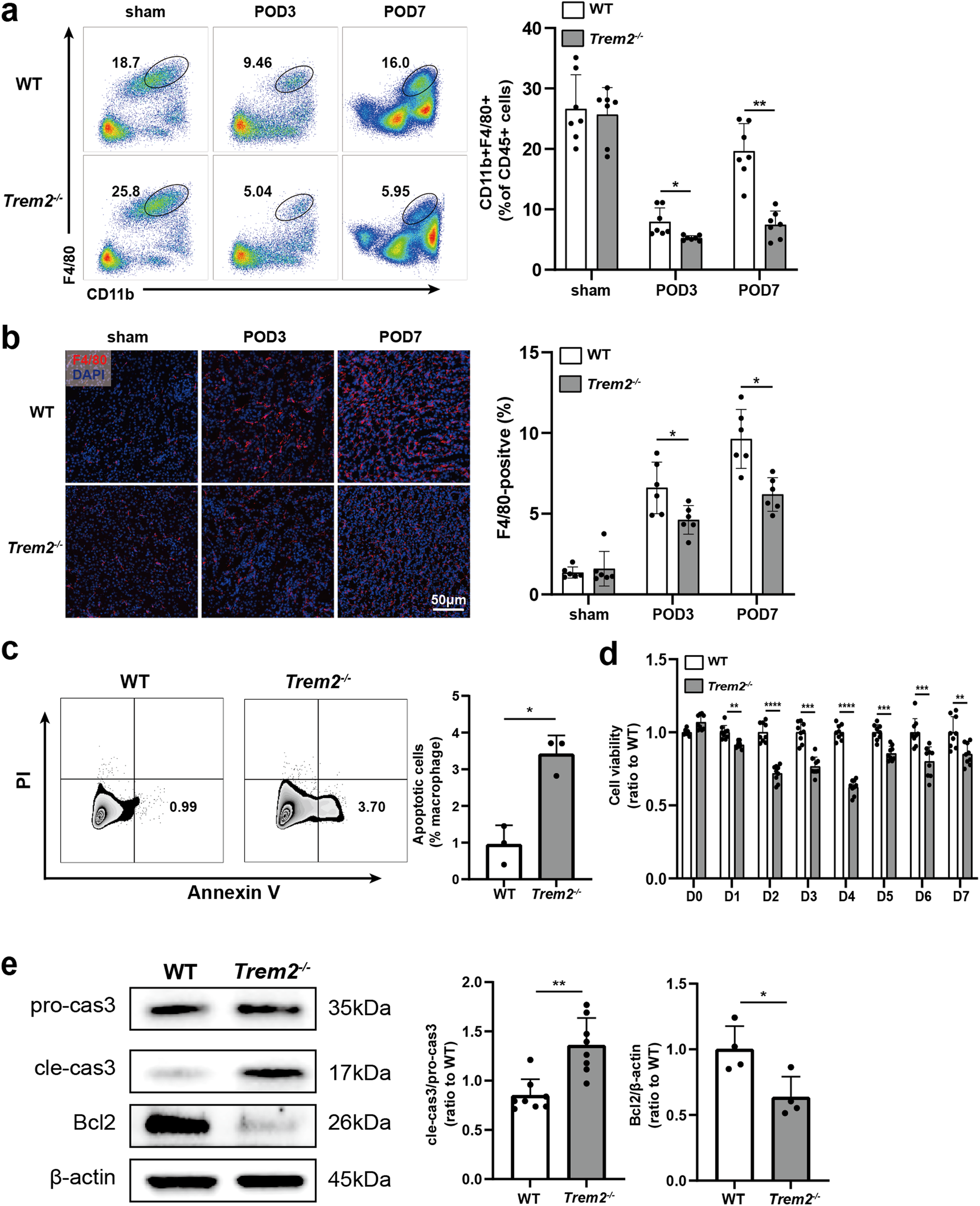
Fig. 4: TREM2 deficiency inhibits macrophage survival in vivo and in vitro.

Assessment of the proportion of infiltrating macrophages (CD11b+ F4/80+) in UUO kidneys of two groups of mice (gated on CD45+ cells) by a Flow cytometry (n = 7) and b IF staining (n = 6). c WT, Trem2−/− BMDM for Annexin V-PI apoptosis detection by Flow Cytometry, n = 3 per group. Annexin V+ PI− represents early apoptosis, while Annexin V+ PI+ represents late apoptosis. (d) WT, Trem2−/− BMDM in vitro culture day 0-7 for CCK-8 results (WT BMDM as control), n = 9 per group. e Western blotting assay of pro-caspase 3 (n = 8), cleaved-caspase 3 (n = 8), and Bcl2 (n = 4) proteins in WT, Trem2−/− BMDM. *P < 0.05, **P < 0.01, ***P < 0.001, ****P < 0.0001.