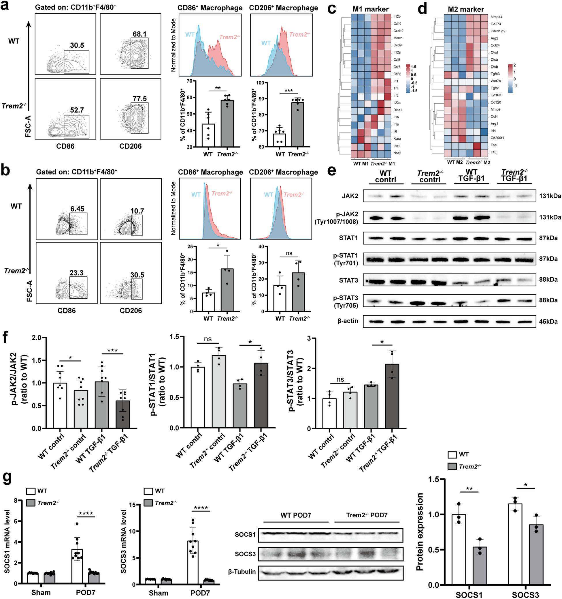
Fig. 7: TREM2 deficiency promotes BMDM polarization via the JAK2-STAT1/3 pathway.

a Flow representative images of BMDM polarized to M1 and M2 following LPS or IL-4 stimulation (gated on CD11b+F4/80+ cells), superimposed images of two sets of peak and statistical analysis of BMDM polarization, n = 6. b Flow representative images of BMDM polarized to M1 and M2 following TGF-β1 stimulation (gated on CD11b+F4/80+ cells) respectively, superimposed images of two sets of peak and statistical analysis of BMDM polarization, n = 4. Heatmap of mRNA levels of BMDM (c) M1- and (d) M2-related markers. e Protein expression levels of JAK2, p-JAK2 (Tyr1007/1008), STAT1, p-STAT1 (Tyr701), STAT3, and p-STAT3 (Tyr705) were detected by western blotting in WT and Trem2−/− BMDM in control and TGF-β1 groups, respectively. f Western blotting of the key proteins associated with the JAK-STAT pathway was analyzed in the grayscale, n = 4–8. g The measurement of mRNA and protein levels of SOCS1 and SOCS3, n = 3. *P < 0.05, **P < 0.01, ***P < 0.001, ****P < 0.0001.