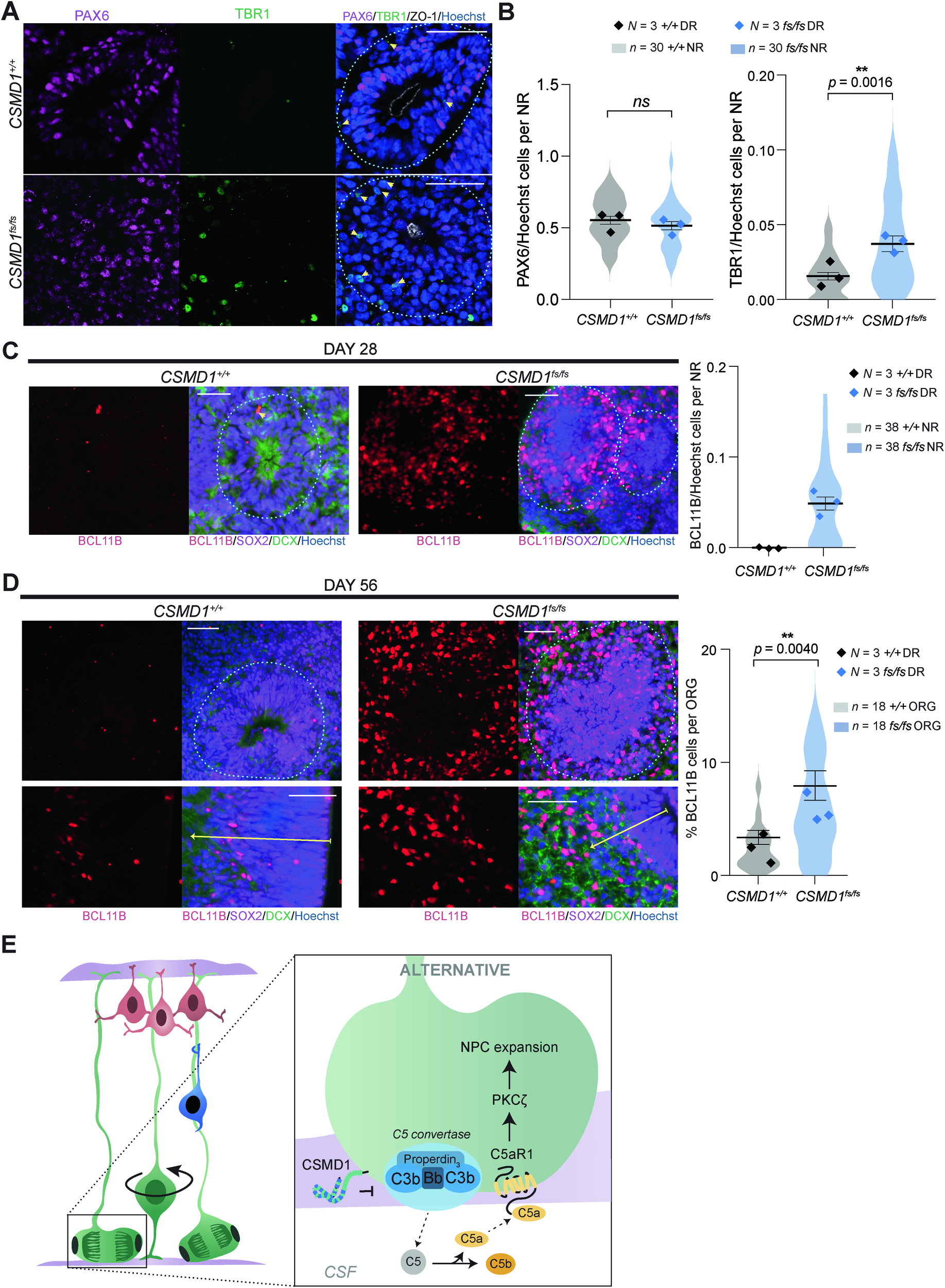
Fig. 4: CSMD1fs/fs differentiation defects of deep layer cortical neurons in early corticogenesis.

A Immunostaining of NPCs (PAX6) and early born neurons (TBR1) with quantifications (B). Scale bars, 50 μm. Data are shown as points representing differentiation batch means (N = 3 per genotype) super-imposed on a violin plot of the distribution of individual NRs (n = 30 per genotype). Error bars represent mean ± SEM for all NRs. ns, not significant. Significance determined by: unpaired two-tailed t test for PAX6/Hoechst (p = 0.3524) and Mann-Whitney U test for TBR1/Hoechst (p = 0.0016). Variance, F-test (PAX6/Hoechst, F = 1.065, p = 0.8672; TBR1/Hoechst, F = 4.241, p = 0.0002). C Immunostaining of layer 5 excitatory neurons (BCL11B) in day 28 NR per genotype with quantifications (right). Scale bars, 50 μm. Data are shown as points representing differentiation batch means (N = 3 per genotype) super-imposed on a violin plot of the distribution of individual NRs (n = 38 per genotype). Error bars represent mean ± SEM for all NRs. Statistical significance was not assessed given the absence of BCL11B cells in control NRs. D BCL11B immunostaining in day 56 NRs (left) and percentage of BCL11B cells per whole organoids per genotype (right). Data are shown as points representing differentiation batch means (N = 3 per genotype) super-imposed on a violin plot of the distribution of individual organoids (n = 18 per genotype). Error bars represent mean ± SEM for all organoids. ORG, organoids. Statistical significance was assessed with Mann-Whitney U test (p = 0.0040) given the variance of the data (F = 4.498, p = 0.0034). E Illustration of proposed model of CSMD1 regulation of the alternative complement pathway in NPCs of the developing neuroepithelium via inhibition of C5 convertase functions. CSF, cerebrospinal fluid. Left: NPCs at the apical surface are green, migrating neurons are blue, and mature neurons at the cortical plate are red.