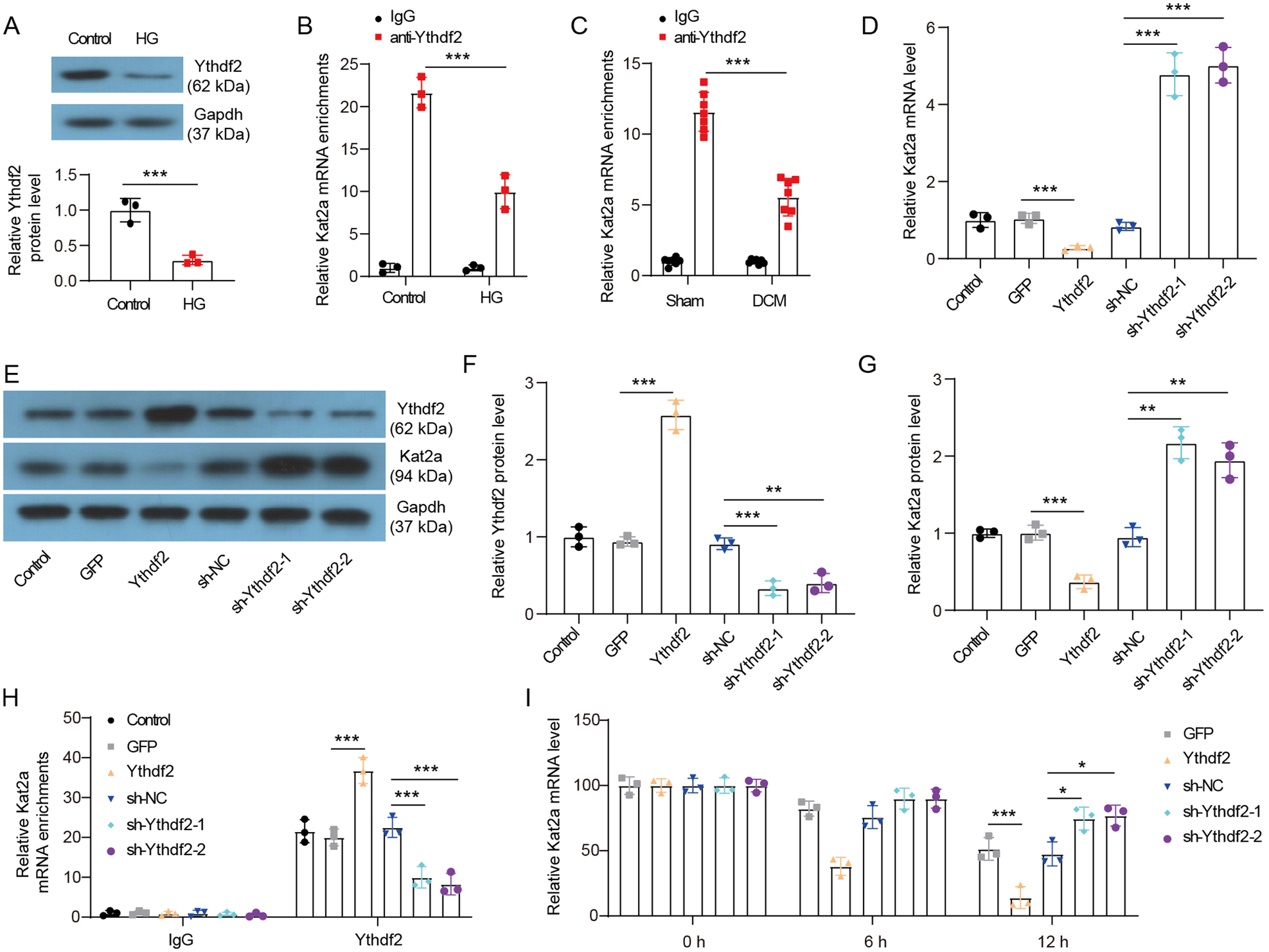
Fig. 3: Ythdf2 promoted the degradation of Kat2a mRNA.

A Ythdf2 protein expression in NMVCs with or without HG treatment (N = 3 independent experiments). B The binding between Ythdf2 protein and Kat2a mRNA was evaluated by RIP assays in NMVCs with or without HG treatment (N = 3 independent experiments). C The binding between Ythdf2 protein and Kat2a mRNA was evaluated by RIP assays in heart tissues of Sham and DCM mice (N = 7 mice/group). D Kat2a mRNA level in NMVCs with Ythdf2 overexpression or knockdown (N = 3 independent experiments). E–G The changes of Ythdf2 and Kat2a protein levels in NMVCs with Ythdf2 overexpression or knockdown (N = 3 independent experiments). H The effect of Ythdf2 overexpression or knockdown on the binding between Ythdf2 protein and Kat2a mRNA (N = 3 independent experiments). I Ythdf2 overexpressed or depleted NMVCs were treated with ActD, and then existing Kat2a mRNA was detected at different time points (N = 3 independent experiments). Significance tested using: Student’s t-test (A) and One-way ANOVA (B–I). Statistical significance is shown as *p < 0.05, **p < 0.01, ***p < 0.001.