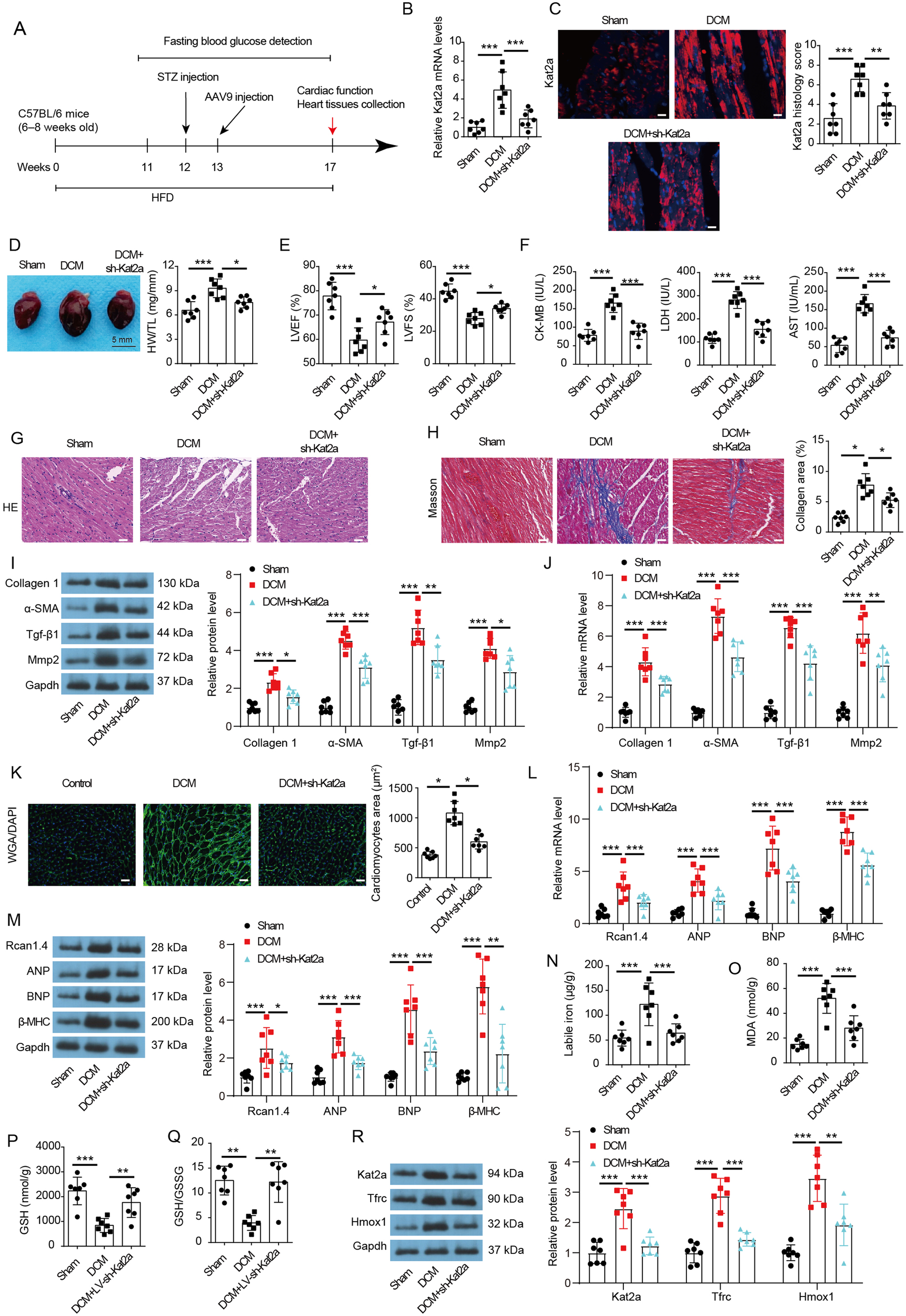
Fig. 7: Kat2a deficiency ameliorated DCM-induced cardiac injury.

A Schematic diagram of animal experiments. B Kat2a mRNA level in cardiac tissues (N = 7 mice/group). C Kat2a protein level in cardiac tissues was assessed by IF staining (N = 7 mice/group). Scale bar = 50 μm. D Representative images of cardiac specimens of each group and the ratio of heart weight to tibia length (HW/TL) were measured (N = 7 mice/group). Scale bar = 5 mm. E Quantitative analysis of LVEF and LVFS (N = 7 mice/group). F Serum CK-MB, LDH, and AST levels in mice (N = 7 mice/group). G Representative images of H&E staining of heart tissues. Scale bar = 50 μm. H Representative images of Masson staining of heart tissues and quantitative analysis of Collagen area (%) of Masson staining (N = 7 mice/group). Scale bar = 50 μm. I Protein levels of fibrosis markers (Collagen 1, α-SMA, Tgf-β1, and Mmp2) in heart tissue were detected by western blotting (N = 7 mice/group). J The mRNA expressions of fibrosis markers in heart tissue were detected by qPCR (N = 7 mice/group). K Representative images of wheat germ agglutinin (WGA) staining of heart tissues and quantitative analysis of cardiomyocytes area (µm2) of WGA staining (N = 7 mice/group). Scale bar = 50 μm. L The mRNA expressions of hypertrophic markers (Rcan1.4, ANP, BNP, and β-MHC) in heart tissue were detected by qPCR (N = 7 mice/group). M Protein levels of hypertrophic markers in heart tissue were detected by western blotting (N = 7 mice/group). N–Q The level of labile iron, MDA, GSH, and GSH/GSSG in heart tissues was measured (N = 7 mice/group). R Protein levels of Kat2a, Tfrc, and Hmox1 in heart tissue were detected by western blotting (N = 7 mice/group). Significance tested using One-way ANOVA. Statistical significance is shown as *p < 0.05, **p < 0.01, ***p < 0.001.