Fig. 1: MAM function in ρ0 cells: role of phospholipid transfer.
From: Aberrant ER-mitochondria communication is a common pathomechanism in mitochondrial disease

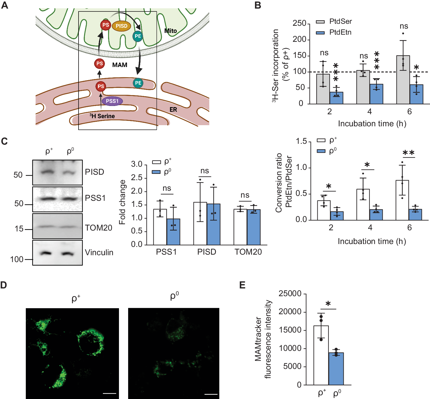
A Schematic representation of phospholipid synthesis/transport at the MAM. Note that both ER and mitochondria are involved in this process. PISD, phosphatidylserine decarboxylase; PSS1, phosphatidylserine synthase 1; PS, phosphatidylserine; PE, phosphatidylethanolamine; Mito, mitochondria. B Conversion of 3H-Ser into 3H-PtdSer and 3H-PtdEtn in ρ0 cells relative to that in control ρ+ cells (dotted line) for the indicated times (n = 4 independent experiments). Note the severe drop in PtdEtn synthesis in ρ0 vs ρ+ cells, whereas that of PtdSer was unchanged. Quantification of the ratio of PtdEtn/PtdSer in ρ+ and ρ0 cells analyzed in B below. Note the decrease in the conversion of 3H-PtdSer to 3H-PtdEtn in ρ0 cells. C Representative Western blot of phospholipid synthesis-related proteins (PSS1 and PISD), and of TOM20 (a mitochondrial marker), relative to vinculin in ρ+ and ρ0 cells. 20 μg protein loaded/lane. Molecular weight markers at left, in kDa. Quantitation at right. Note similar protein levels in the two cells. D Representative confocal microscopy images of MAM (MAMtracker-Green, green). Scale bars = 10 μm. Note the increase in MAMtracker fluorescence intensity in ρ0 cells compared to ρ+ cells. E Quantitation of the fluorescence intensity of MAMtracker-Green in transfected ρ+ and ρ0 cells (n = 4 independent experiments, examining 7-8 transfected cells in each experiment). Data here and in all other figures are expressed as mean ± SD. Statistical significance was analyzed by Student’s t-test (*, p < 0.05; **, p < 0.01; ***, p < 0.0001; ns, not significant).