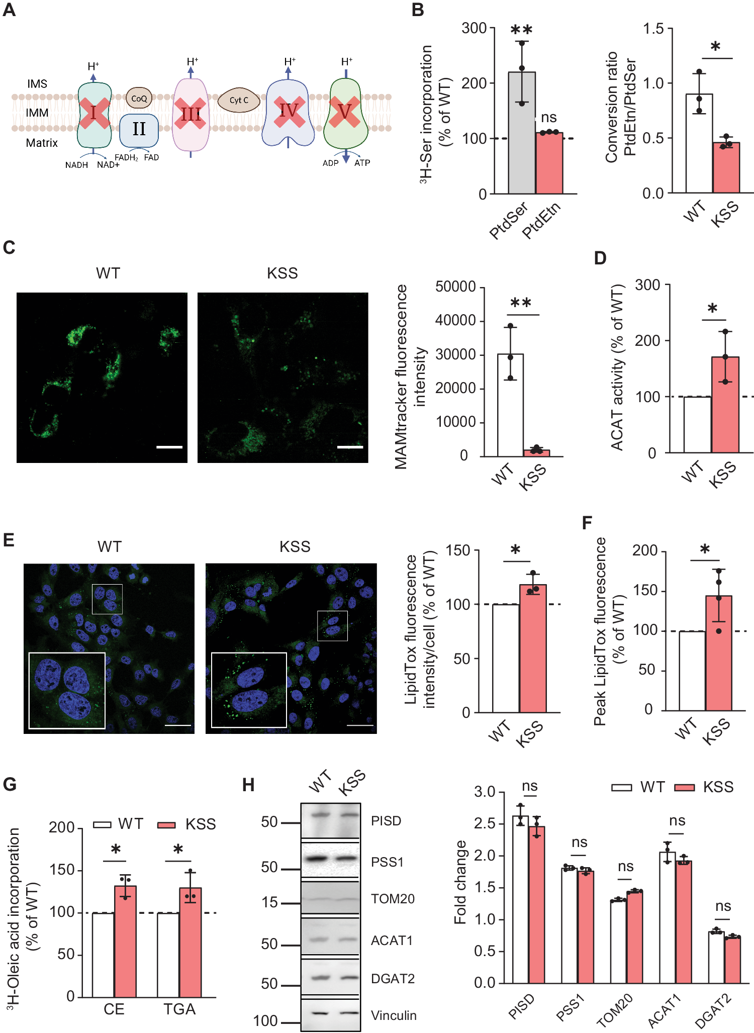
Fig. 3: Analysis of MAM function in KSS cybrids.
From: Aberrant ER-mitochondria communication is a common pathomechanism in mitochondrial disease

A Schematic representation of the R.C. complexes compromised in KSS (red X’s). B Incorporation of 3H-Ser into 3H-PtdSer and 3H-PtdEtn in Δ-KSS cybrids compared to WT-KSS cybrids (dotted line) at 4 h (n = 3). Quantitation of the ratio of PtdEtn/PtdSer in WT-KSS and Δ-KSS cybrids analyzed in B at right. Note the decrease in the conversion of 3H-PtdSer to 3H-PtdEtn in Δ-KSS cybrids, similar to what was observed in ρ0 cells. C Representative confocal microscopy images of MAM (MAMtracker-Green, green) in WT-KSS and Δ-KSS cybrids. Scale bars = 15 μm. Quantification of MAMtracker-Green fluorescence intensity in transfected WT-KSS and Δ-KSS cybrids, as in Fig. 1E. D Conversion of 3H-cholesterol to 3H-CE in Δ-KSS relative to WT-KSS cybrids (dotted line) at 4 h (n = 3). Note that the decrease in ACAT activity in Δ-KSS was opposite to what we observed in ρ0 cells. E Representative confocal microscopy images of lipid droplet formation staining with LipidTox Green (green), and nuclei labeled with DAPI (blue), in WT-KSS and Δ-KSS cybrids. Scale bars = 45 μm. Expanded images in boxes. Quantitation of LipidTox Green fluorescence intensity as in Fig. 2C. F Quantitation of LipidTox Green fluorescence intensity in Δ-KSS cybrids compared to WT-KSS cybrids (dotted line) by flow cytometry as in Fig. 2D. Note increase in LDs, consistent with the CE data shown in panel D. G Conversion of 3H-oleic acid to 3H-cholesteryl oleate (CE) and 3H-triglycerides (TGA) in Δ-KSS cybrids compared to that in WT-KSS cybrids (dotted line) at 4 h (n = 3). Note that Δ-KSS cells accumulate both lipid species. H Representative Western blot of phospholipid synthesis-related proteins (PSS1 and PISD), LD-related proteins (ACAT1 and DGAT2), and mitochondria (TOM20), as in Fig. 1C. No change at the proteins level were observed.