Fig. 4: Analysis of MAM function in MILS cybrids.
From: Aberrant ER-mitochondria communication is a common pathomechanism in mitochondrial disease

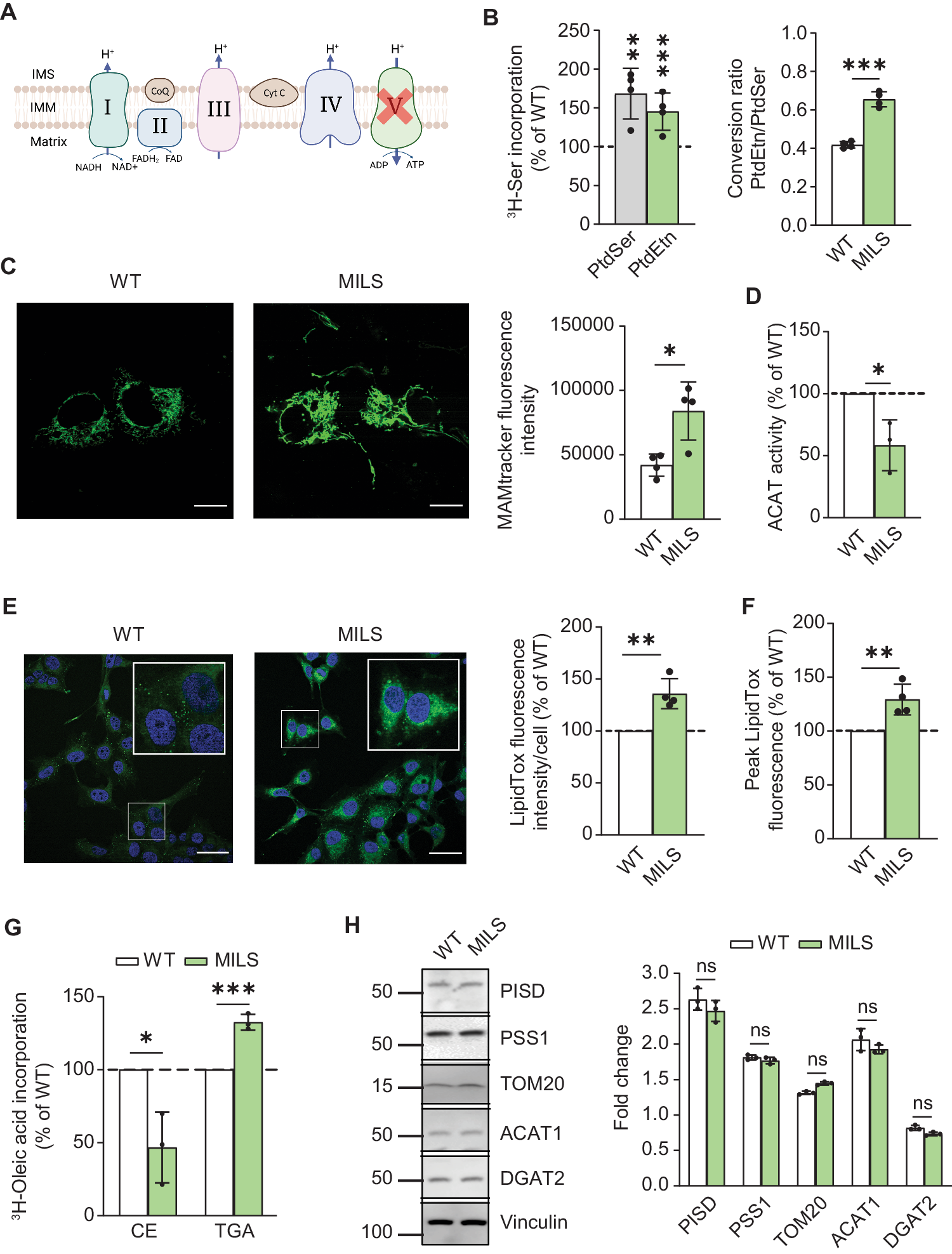
A Schematic representation of the T8993G mutation in ATPase6 that causes NARP and MILS. In contrast to KSS, in these cells the respiratory chain is intact and is essentially unaffected; only ATP synthesis is compromised. B Left: Incorporation of 3H-Ser into 3H-PtdSer and 3H-PtdEtn in MILS cybrids compared to WT-MILS cybrids (dotted line) at 4 h (n = 4). Note that in contrast to what we saw in KSS (Fig. 3B), both PtdSer and PtdEtn synthesis were significantly increased in MILS cybrids. Right: Quantitation of the ratio of PtdEtn/PtdSer in WT-MILS and MILS cybrids. Note increase in the conversion of 3H-PtdSer to 3H-PtdEtn in MILS cybrids. C Representative confocal microscopy images of MAM (MAMtracker-Green, green) in WT-MILS and MILS cybrids. Scale bars = 15 μm. Quantification of MAMtracker-Green fluorescent intensity in transfected WT-MILS and MILS cybrids (n = 4 independent experiments with 7-8 transfected cells in each experiment) at right. Note increase in MAMtracker fluorescence intensity, in agreement with the biochemical data shown in (B). D Conversion of 3H-cholesterol to 3H-CE in MILS relative to WT-MILS cybrids (dotted line) at 4 h (n = 3). Note that MILS cells mimic the CE results seen in ρ0 cells (Fig. 2B). E Representative confocal microscopy images of lipid droplet staining with LipidTox Green (green), and nuclei labeled with DAPI (blue), in WT-MILS and MILS cybrids. Scale bars = 45 μm. Expanded images in boxes. Quantitation at right, as in Fig. 2C. F Quantitation of fluorescence intensity of LipidTox Green in MILS cybrids compared to WT-MILS cybrids (dotted line) by flow cytometry, as in Fig. 2D. Note increase in LDs, in contrast with the CE data shown in (D). G Conversion of 3H-oleic acid to 3H-cholesteryl oleate (CE) and 3H-triglycerides (TGA) in MILS cybrids compared to WT-MILS cybrids (dotted line) at 4 h (n = 3). Note that MILS cells accumulate TGA but not CE. H Representative Western blot of phospholipid- and LD-related proteins, as in Fig. 3H. No changes at the protein level were observed.