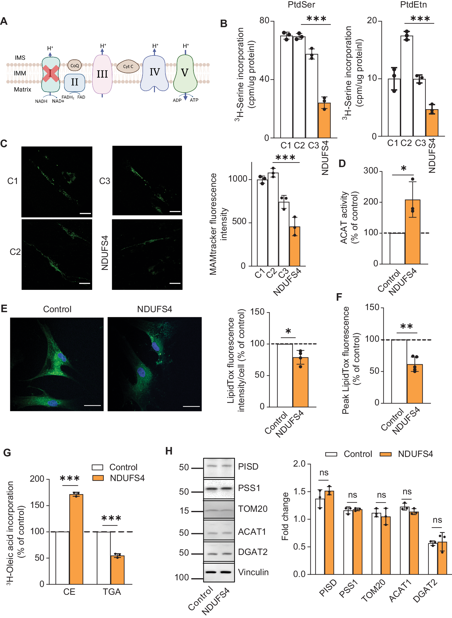
Fig. 5: Analysis of MAM function in NDUFS4-mutant fibroblasts.
From: Aberrant ER-mitochondria communication is a common pathomechanism in mitochondrial disease

A Schematic representation of the mutation in the nucleus-encoded NDUFS4 subunit of complex I. B Incorporation of 3H-Ser into 3H-PtdSer and 3H-PtdEtn in control fibroblasts (C1, WT001; C2, KR003; C3, FC8) and NDUFS4 fibroblasts at 4 h (n = 3). Left: Note that both PtdSer and PtdEtn synthesis were significantly decreased in mutant fibroblasts. Right: Quantification of the ratio of PtdEtn/PtdSer. Note that no change in the conversion efficiency of 3H-PtdSer to 3H-PtdEtn was observed in mutant fibroblasts. C Representative confocal microscopy images of MAM (MAMtracker-Green, green) in controls and NDUFS4 fibroblasts. Scale bars = 15 μm. Quantitation at right, as in Fig. 2C. Note decrease in MAMtracker fluorescence intensity, in agreement with the biochemical data shown in panel B. D Conversion of 3H-cholesterol to 3H-CE in NDUFS4 fibroblasts relative to control (dotted line) at 4 h (n = 3). E Representative confocal microscopy images of lipid droplet staining with LipidTox Green (green), and nuclei labeled with DAPI (blue), in control and NDUFS4 fibroblasts. Scale bars = 45 μm. Quantification at right, as in Fig. 2C. Note decrease in LD formation. F Quantitation of fluorescence intensity of LipidTox Green in NDUFS4 fibroblasts relative to control (dotted line), as in Fig. 2D. G Conversion of 3H-oleic acid into 3H-cholesteryl oleate (CE) and 3H-triglycerides (TGA) in mutant NDUFS4 fibroblasts compared to control (dotted line) at 4 h (n = 3). Note that mutant fibroblasts accumulate only CE, consistent with the biochemical CE data shown in (D). H Representative Western blot as in Fig. 3H. No changes in the protein levels were observed.