Fig. 6: MAM function in R.C. complexes: the role of membrane potential.
From: Aberrant ER-mitochondria communication is a common pathomechanism in mitochondrial disease

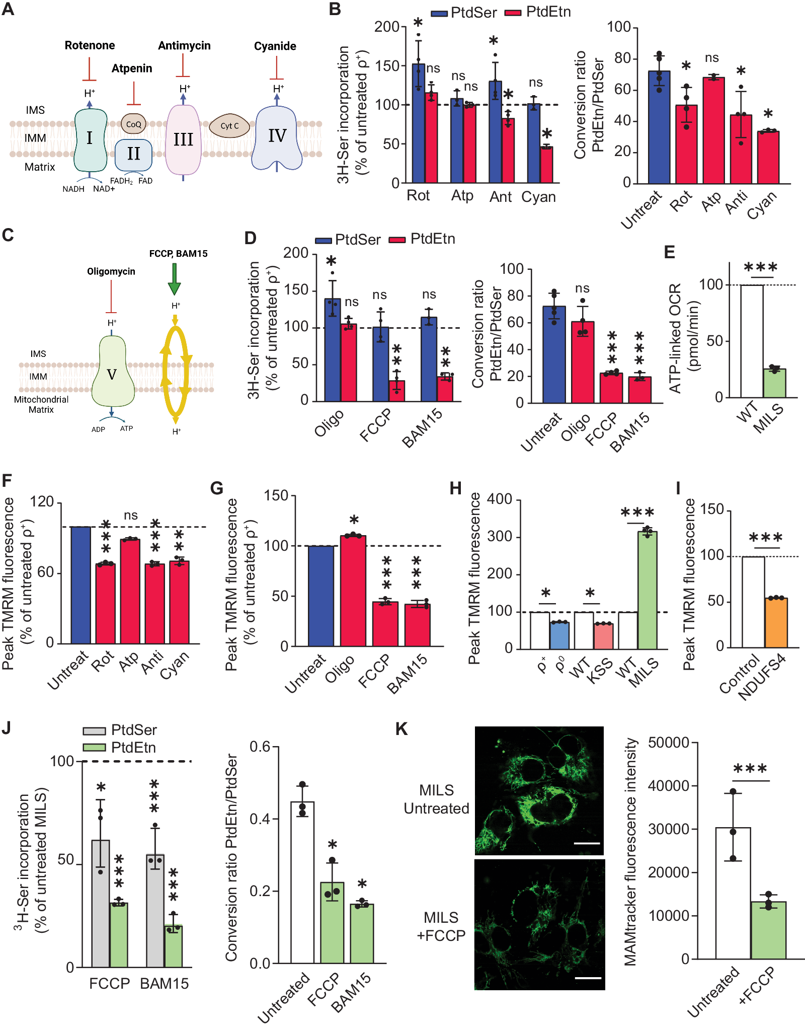
A Schematic representation of the specific R.C. inhibitors used in the present study. B Incorporation of 3H-Ser into 3H-PtdSer and 3H-PtdEtn in 143B (ρ+) cells exposed to the indicated inhibitors compared to untreated cells (dotted line) at 6 h (n = 3). Quantitation of PtdEtn/PtdSer at right. Note reduction in phospholipid transport after inhibition of CI, CIII, and CIV, but not of CII. C Schematic representation of the specific OxPhos inhibitors (oligomycin for CV) and uncouplers (FCCP and BAM15) used here. D Incorporation of 3H-Ser into 3H-PtdSer and 3H-PtdEtn in ρ+ cells exposed to oligomycin and uncouplers (dotted line) at 6 h (n = 3). Quantification of PtdEtn/PtdSer at right. E Quantification of ATP-linked OCR in WT-MILS and mut-MILS cybrids (n = 3). Note the decrease in ATP production in mut-MILS cybrids. F Quantitation of the mitochondrial membrane potential (MMP) measured by TMRM after exposing ρ+ cells to the R.C. inhibitors (n = 3). Note that inhibition of complexes I, III, and IV induced a reduction of MPP compared to untreated cells, whereas inhibition of complex II had little effect. G Quantitation of MMP after exposing ρ+ cells to oligomycin and to uncouplers (n = 3). Note that inhibition of complex V induced an increase in MMP compared to untreated cells, whereas both uncouplers induced mitochondrial depolarization. H Quantitation of MMP in the cells and cybrids studied here (n = 3). Note that ρ0 cells and KSS cybrids (both with essentially no respiratory chain function) maintained lower MMP, whereas MILS cybrids (with complex V affected, but with an intact respiratory chain) exhibited a higher MMP, consistent with the pharmacological inhibition of OxPhos complexes, as shown in panels F and G. I Quantitation of MMP in control and NDUFS4 fibroblasts (n = 3). Note the decrease in MMP. J Incorporation of 3H-Ser into 3H-PtdSer and 3H-PtdEtn in mut-MILS cybrids exposed to uncouplers compared to that in untreated mut-MILS cybrids at 6 h (n = 3). Quantitation of PtdEtn/PtdSer at right. Note the significant reduction in MPP in MILS cells exposed to the uncouplers. K Representative confocal microscopy images of MAM (MAMtracker-Green, green) in mut-MILS cells untreated or treated with FCCP. Scale bars = 15 μm. Quantitation at right, as in Fig. 2E. Note decrease in MAMtracker fluorescence intensity, in agreement with the uncoupling data shown in (J).