Fig. 7: Increased MMP reverses deficiencies in ER-mitochondrial communication.
From: Aberrant ER-mitochondria communication is a common pathomechanism in mitochondrial disease

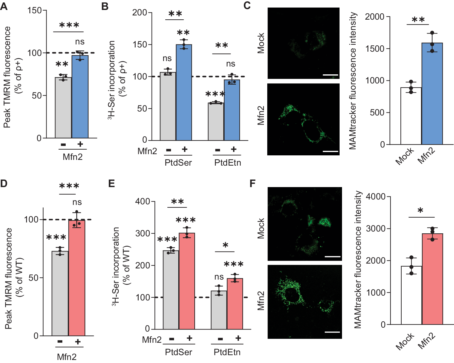
A Quantitation of MMP in ρ0 mock-transfected or transfected with Mfn2 compared to that in ρ+ cells (dotted line) (n = 3). Note that ρ0 cells expressing Mfn2 showed an increase in MMP to essentially normal levels. B Incorporation of 3H-Ser into 3H-PtdSer and 3H-PtdEtn in ρ0 cells expressing Mfn2 compared to that in mock-transfected ρ0 cells (n = 3). Note that the decreased incorporation into 3H-PtdEtn in ρ0 cells was restored to essentially normal levels when Mfn2 was expressed. C Representative confocal microscopy images of MAM (MAMtracker-Green, green) in ρ0 mock-transfected or transfected with Mfn2. Scale bars = 20 μm. Quantitation at right, as in Fig. 2E. Note increase in MAMtracker fluorescence intensity in ρ0 cells expressing Mfn2, in agreement with the phospholipid transfer assay shown in (B). D Quantitation of MMP in Δ-KSS cybrids mock-transfected or transfected with Mfn2 compared to that in WT-KSS cells (dotted line) (n = 3). Note that Δ-KSS cells expressing Mfn2 showed an increase in MMP to essentially normal levels, similar to what we observed in ρ0 cells. E Incorporation of 3H-Ser into 3H-PtdSer and 3H-PtdEtn in Δ-KSS cells expressing Mfn2 compared to mock-transfected Δ-KSS cells (n = 3). Note the increase in 3H-Ser incorporation into 3H-PtdSer and 3H-PtdEtn in Δ-KSS when Mfn2 was expressed. F Representative confocal microscopy images of MAM (MAMtracker-Green, green) in Δ-KSS cells mock-transfected or transfected with Mfn2. Scale bars = 20 μm. Quantitation at right, as in Fig. 2E. Note increase in MAMtracker fluorescence intensity in Δ-KSS cells expressing Mfn2, in agreement with the phospholipid transfer assay shown in (E).