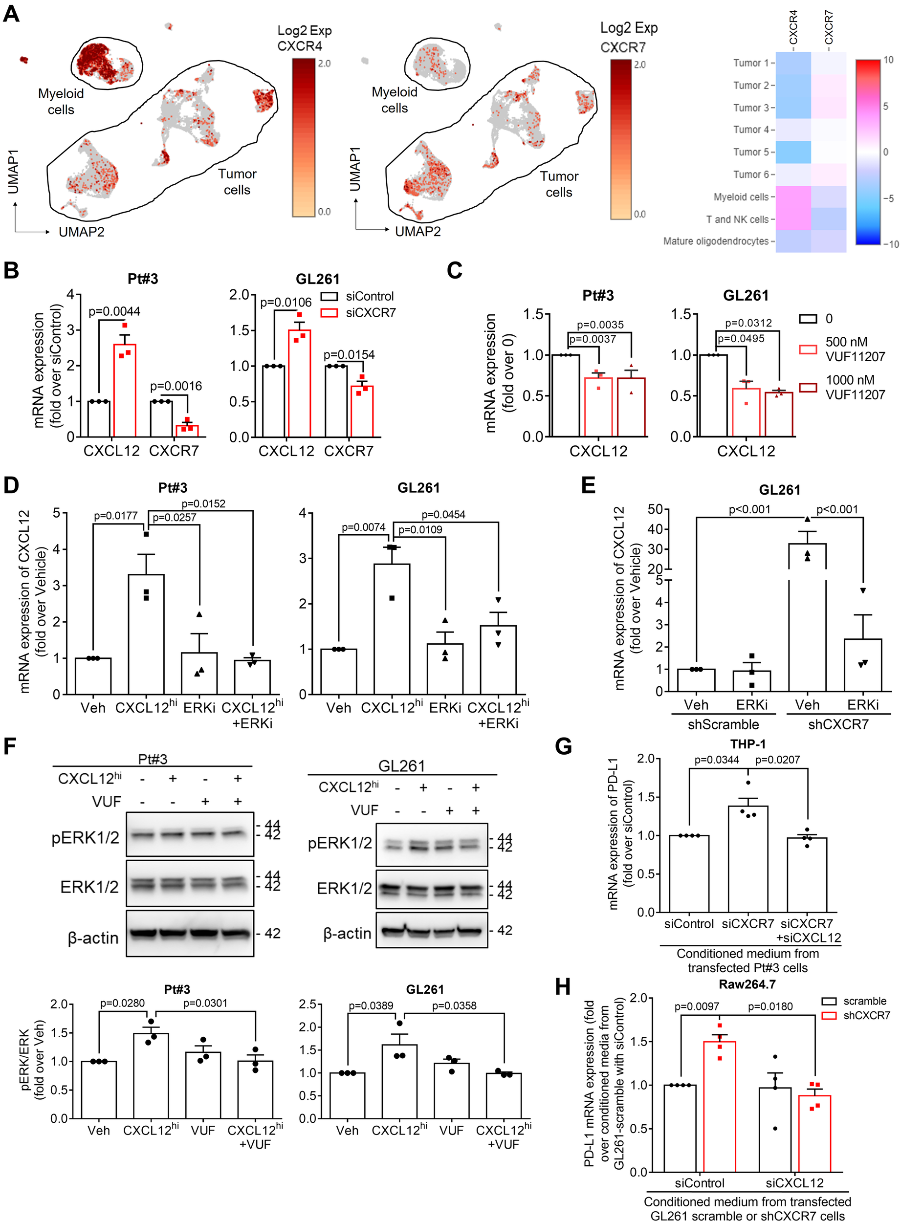
Fig. 3: CXCR7 negatively regulated CXCL12 expression in glioblastoma cells.

A The expression distribution and heatmap of CXCR4 and CXCR7 in naïve glioblastoma patient-derived scRNA seq dataset; B mRNA expression of CXCL12 and CXCR7 in the presence of siRNA of CXCR7; C mRNA expression of CXCL12 in the presence of CXCR7 agonist, VUF11207 (VUF); D mRNA expression of CXCL12 in the presence of CXCL12hi and/or 5 μM ERKi U0126 in parental glioblastoma cells; E mRNA expression of CXCL12 in the presence of 5 μM ERKi in GL261 carrying shRNA of scramble or CXCR7; F Protein expression level of phosphorylated and total ERK in the presence of CXCL12hi and/or 500 nM VUF; G mRNA expression of PD-L1 in differentiated THP-1 cells with the conditioned medium of CXCR7 knockdown or combining with CXCL12 knockdown by siRNA in parental Pt#3 cells; H mRNA expression of PD-L1 in MLCs cells with the conditioned medium of CXCL12 knockdown by siRNA in GL261 cells carrying shRNA of scramble or CXCR7. mRNA and protein expression of CXCL12 and CXCR7 was compared between siControl and siCXCR7 cells in B by using an unpaired t test. Statistical differences in C–H were assessed using one-way ANOVA.