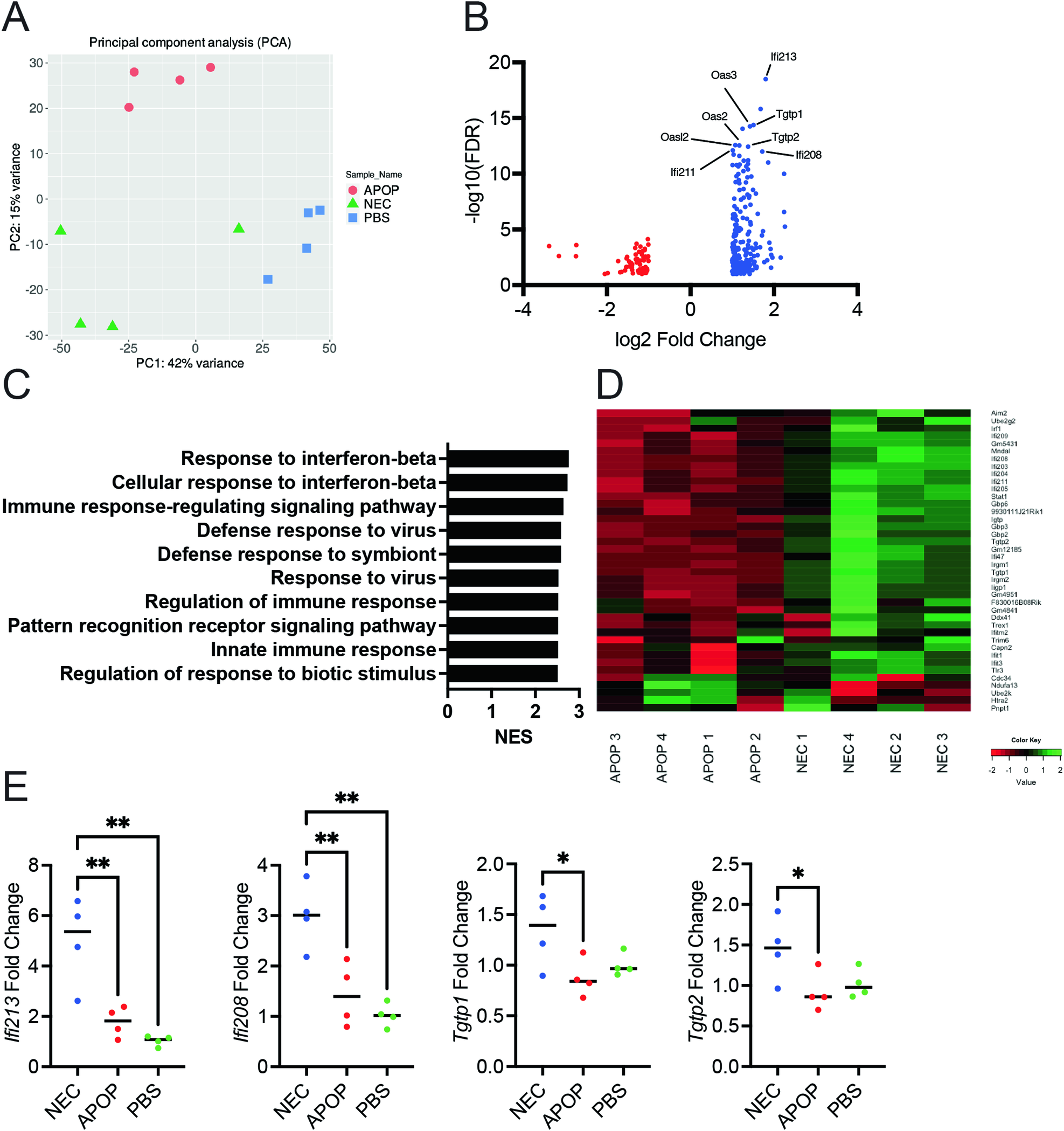
Fig. 6: Immunization with necroptotic dying cells induces a type I interferon gene signature in the tumor.
From: Necroptosis stimulates interferon-mediated protective anti-tumor immunity

A–D Mice were immunized with NEC, APOP, or PBS followed 8 days later by challenge with live tumor cells. At day 14 post-tumor challenge, tumors were harvested, and RNA was prepared from tumor single cell suspensions. Bulk RNA-seq was subsequently performed. A Principal component analysis of tumor samples. B Top differentially expressed genes for NEC- vs. APOP-immunized tumors. C GSEA pathway analysis for NEC- vs. APOP-immunized tumors. D Heatmap for “Response to interferon beta” GO term in NEC- and APOP-immunized tumor samples. E Tumor RNA was used for qPCR using primers for the indicated ISGs. Data is from a single experiment (n = 4 per treatment group). Treatment groups were compared using one-way ANOVA. *P < 0.05, **P < 0.01, ***P < 0.001, and ****P < 0.0001.