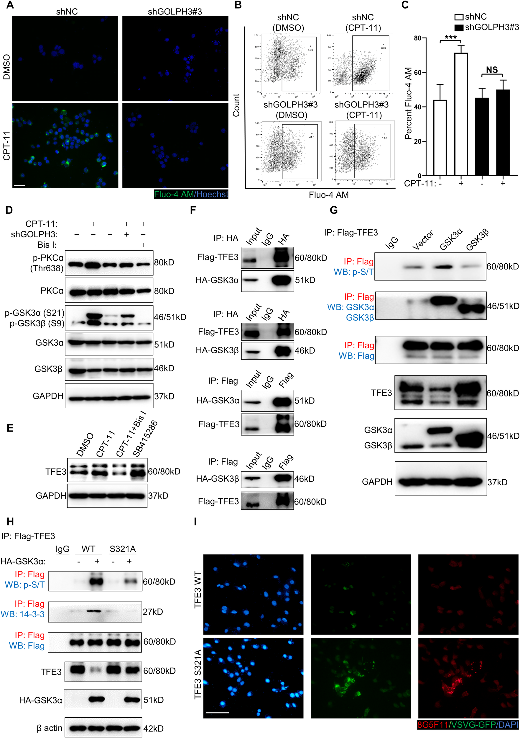
Fig. 6: TFE3 is mediated via the PKCα/GSK3α pathway.

A ShNC and shGOLPH3 XhCRC cells treated with DMSO (control) or CPT-11 (1 μM) for 24 h were stained with Fluo-4 AM (Ca2+) and Hoechst (nucleus). Scale bar: 20 μm. Graphed are the flow cytometric analysis of Fluo-4 AM (B) and the percentage of Fluo-4 AM-positive cells (C). The data are shown as the mean ± SD (n = 6). ***P < 0.001. NS no significance. D Western blot analysis of the indicated molecules in shNC and shGOLPH3 XhCRC cells treated with DMSO (control) or CPT-11 (1 μM) for 24 h alone or with Bis I (20 nM) for 1 h. E Western blot analysis of TFE3 in XhCRC cells treated with DMSO (control) or CPT-11 (1 μM) for 24 h alone, or with Bis I (20 nM) for 1 h or with SB415286 (1 μM) for 12 h. F IP assays were performed to enrich HA-GSK3α, HA-GSK3β, and Flag-TFE3 in HEK293T cells. G QIP assays were performed to detect the phosphorylation and content of TFE3 with GSK3α or GSK3β overexpression in HEK293T cells. H QIP assays to detect the phosphorylation, content, and binding states to the 14-3-3 protein of wild-type (WT) TFE3 and mutant (S321A) TFE3 in HEK293T cells. I WT TFE3 and S321A TFE3 XhCRC cells were stained with VSVG-GFP, 8G5F11, and DAPI (nucleus) at 45 min. Scale bar: 20 μm.