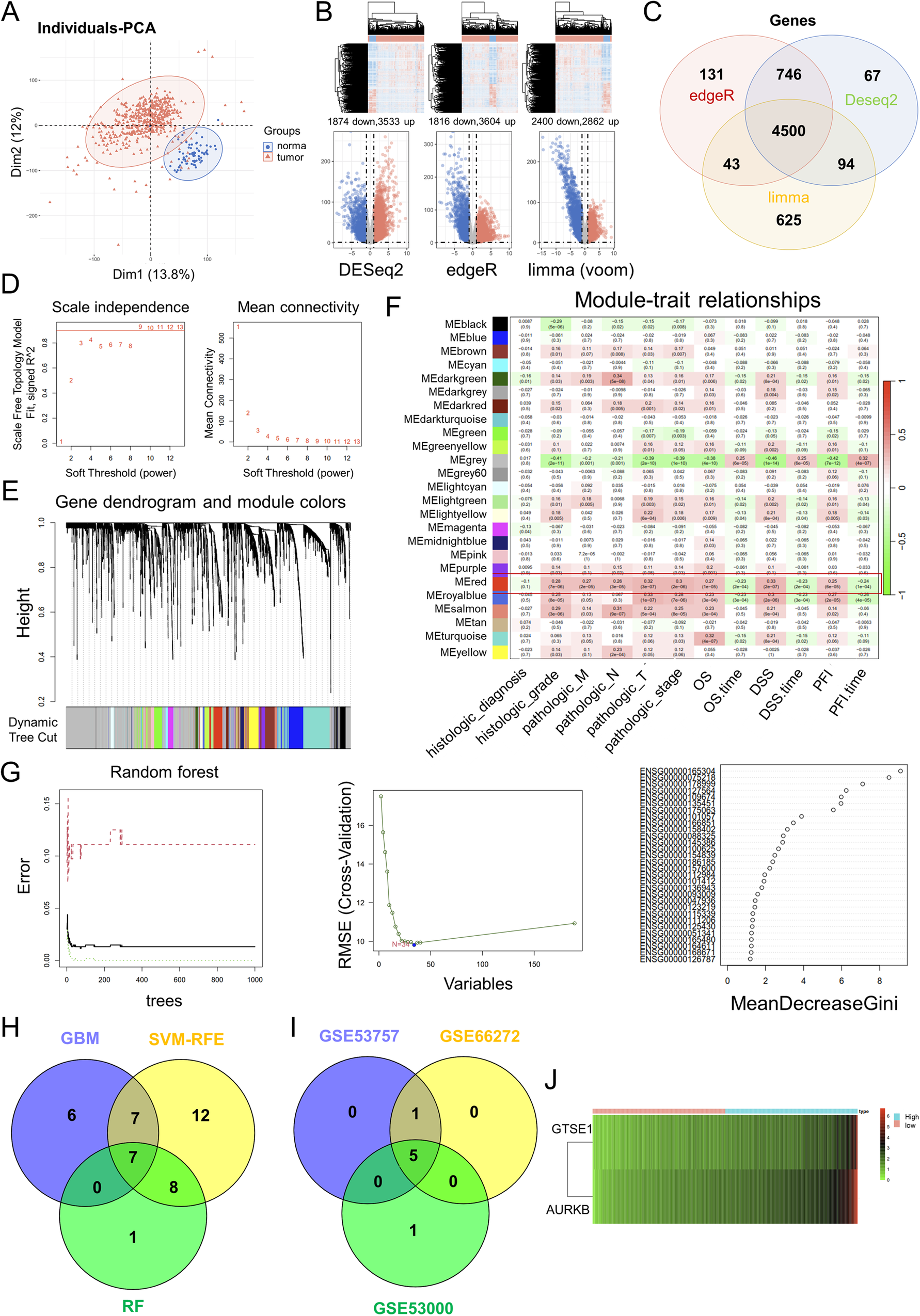
Fig. 1: Bioinformatics databases identified AURKB as a novel prognostic key gene for ccRCC.

A PCA of ccRCC-related genes in TCGA database. B Three R packages DESeq2, edgeR and limma (voom) were used to screen for differentially expressed genes (DEGs) in ccRCC and genes with p value < 0.05 and log2 fold change (FC)| > 1 were DEGs. C Venn diagram shows the intersection of DEGs screened for ccRCC using three R packages DESeq2, edgeR, and limma (voom), with a total of 4500 DEGs. D Soft-thresholding powers selection. E WGCNA cluster dendrogram and module assignment. F Scale-free gene co-expression network was constructed using the “WGCNA” package, and the red module was identified as the module with the strongest correlation with clinical stage and survival. G Three Machine learning methods, Gradient Boosting Machine, Random Forest and SVM-RFE, were used for binary classification feature screening of the screened red module genes. H Venn diagram shows the intersection of seven genes screened by three machine learning methods, gradient boosting machine, random forest and SVM-RFE. I The Venn diagram shows the intersection of validation results for three GEO databases. J LASSO Cox regression prognosis model was constructed according to the formula riskScore = geneExp*Coef.