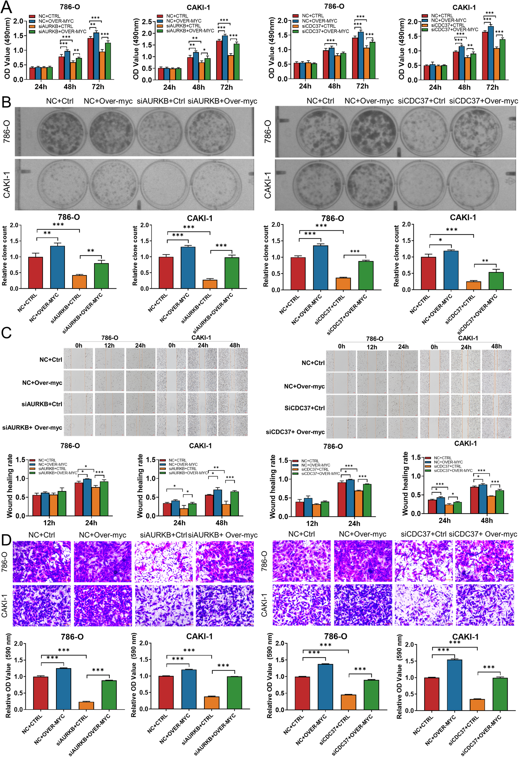
Fig. 6: Enhanced MYC expression rescued the effects of AURKB/CDC37 depletion on ccRCC cells.

A, B MTT and colony formation assays were performed to determine the impact of cell viability treated with NC+Ctrl, NC+Over-MYC, siAURKB-2+Ctrl, siAURKB-2+Over-MYC, siCDC37-2+Ctrl, siCDC37-2+ Over-MYC in ccRCC cells. C, D Transwell and wound‐healing analysis represented the migration and metastasis capacity of ccRCC cells co‐transfected with NC+Ctrl, NC+Over-MYC, siAURKB-2+Ctrl, siAURKB-2+ Over-MYC, siCDC37-2+Ctrl, siCDC37-2+ Over-MYC. *p < 0.05, **p < 0.01, ***p < 0.001.