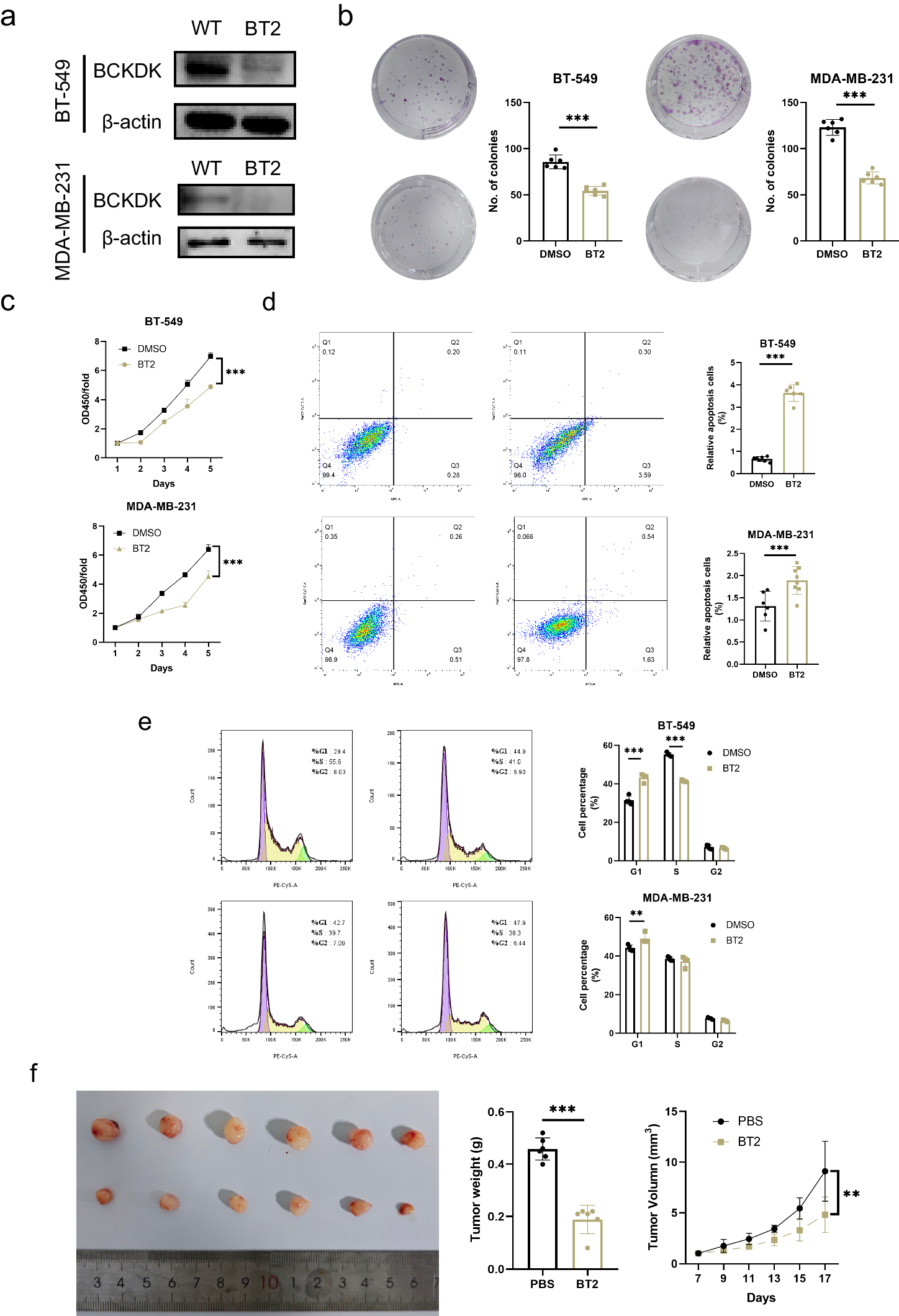
Fig. 7: BT2 suppresses tumour growth in vitro and in vivo.

a Inhibition efficiency under BT2 treatment assessed via western blotting in MDA-MB-231 and BT-549 cells. b Growth curves, c Colony formation assay, d Apoptosis, e Cell cycle assay results of MDA-MB-231 and BT-549 cells under BT2 treatment. f BT2 inhibited TNBC growth in the patient-derived tumour xenograft model. *P < 0.05, **P < 0.01, ***P < 0.001.