Fig. 3: VHL inhibits the UBE3B-mediated tumorigenic potential of breast cancer cells.
From: VHL suppresses UBE3B-mediated breast tumor growth and metastasis

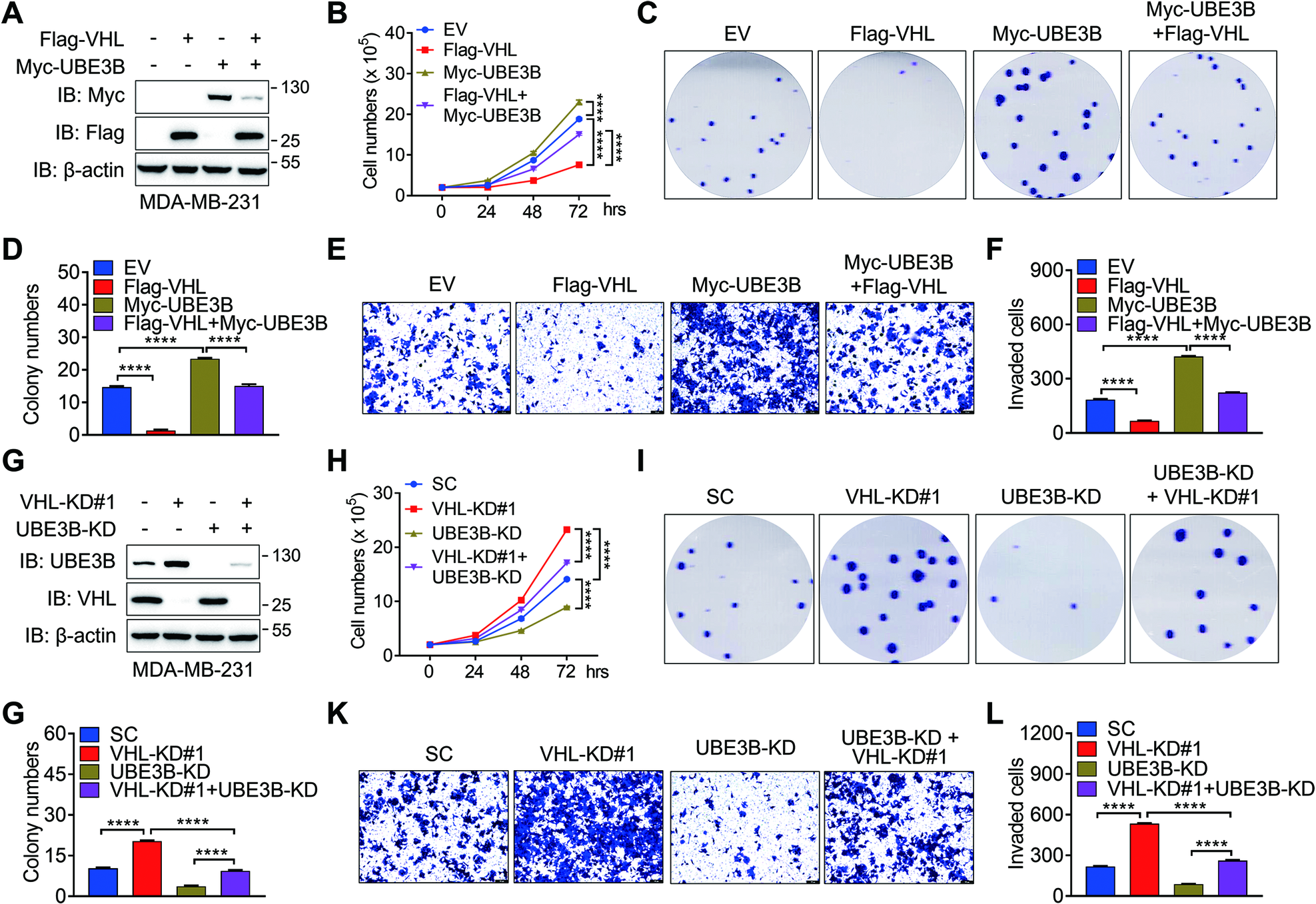
A Protein levels of Flag-VHL and Myc-UBE3B in the stable MDA-MB-231 cell line expressing Flag-VHL or Myc-UBE3B. B The cell proliferation rate was measured in the indicated MDA-MB-231 cells (mean ± SD, n = 3). ****P < 0.0001, by 2-way ANOVA Tukey’s multiple comparisons test. hrs, hours. C, D Colony formation was conducted in the indicated MDA-MB-231 cells, and representative images from three experiments were shown in (C). Colony numbers (D) were quantified (mean ± SD, n = 3). ****P < 0.0001, by 1-way ANOVA Tukey’s multiple comparisons test. E, F Invasion assays were carried out in the indicated MDA-MB-231 cells, and representative images from three experiments were shown in (E). Invaded cell numbers were quantified in (F) (mean ± SD, n = 3). ****P < 0.0001, by 1-way ANOVA Tukey’s multiple comparisons test. G Protein levels of VHL and UBE3B were detected in control, VHL-KD#1, UBE3B-KD, and VHL- and UBE3B-double knockdown (VHL-KD#1 + UBE3B-KD) MDA-MB-231 cells. H Proliferation rate of control, VHL-KD#1, UBE3B-KD, and VHL-KD#1+UBE3B-KD MDA-MB-231 cells (mean ± SD, n = 3). ****P < 0.0001, by 2-way ANOVA Tukey’s multiple comparisons test. hrs, hours. I–L Colony formation (I, J) and invasion (K, L) assays were performed in control, VHL-KD#1, UBE3B-KD, and VHL-KD#1+UBE3B-KD MDA-MB-231 cells, and the representative images from three experiments were shown. Colony numbers (J) and invaded cell numbers (L) were quantified (mean ± SD, n = 3). ****P < 0.0001, by 1-way ANOVA Tukey’s multiple comparisons test. Scale bars: 100 μm. EV, empty vector.