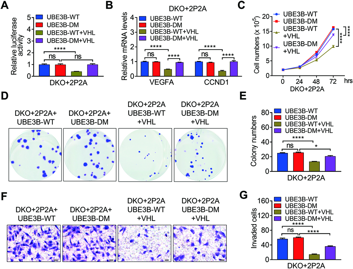
Fig. 6: VHL-mediated UBE3B ubiquitination is required for VHL’s inhibitory effect in breast cancer cells.
From: VHL suppresses UBE3B-mediated breast tumor growth and metastasis

A, B Luciferase activity (A) and mRNA levels of VEGFA and CCND1 (B) were determined in DKO+2P2A + Myc-UBE3B-WT, DKO+2P2A + Myc-UBE3B-DM, DKO+2P2A + Myc-UBE3B-WT + Flag-VHL, and DKO+2P2A + Myc-UBE3B-DM + Flag-VHL MDA-MB-231 cells (mean ± SD, n = 3). ****P < 0.0001, by 1-way ANOVA Tukey’s multiple comparisons test. C–F Proliferation (C), colony formation (D, E) and invasion assays (F, G) were performed using DKO+2P2A + Myc-UBE3B-WT, DKO+2P2A + Myc-UBE3B-DM, DKO+2P2A + Myc-UBE3B-WT+Flag-VHL, and DKO+2P2A + Myc-UBE3B-DM + Flag-VHL MDA-MB-231 cells (mean ± SD, n = 3). ****P < 0.0001, by 2-way ANOVA Tukey’s multiple comparisons test (C) or 1-way ANOVA Tukey’s multiple comparisons test (E, G). ns, no significance. DKO, HIF-1α/HIF-2α double knockout. 2P2A, HIF-1α-P402/564A (HIF-1α-P2A) and HIF-2α-P405/531A (HIF-2α-P2A). DM, UBE3B-K286/427R.