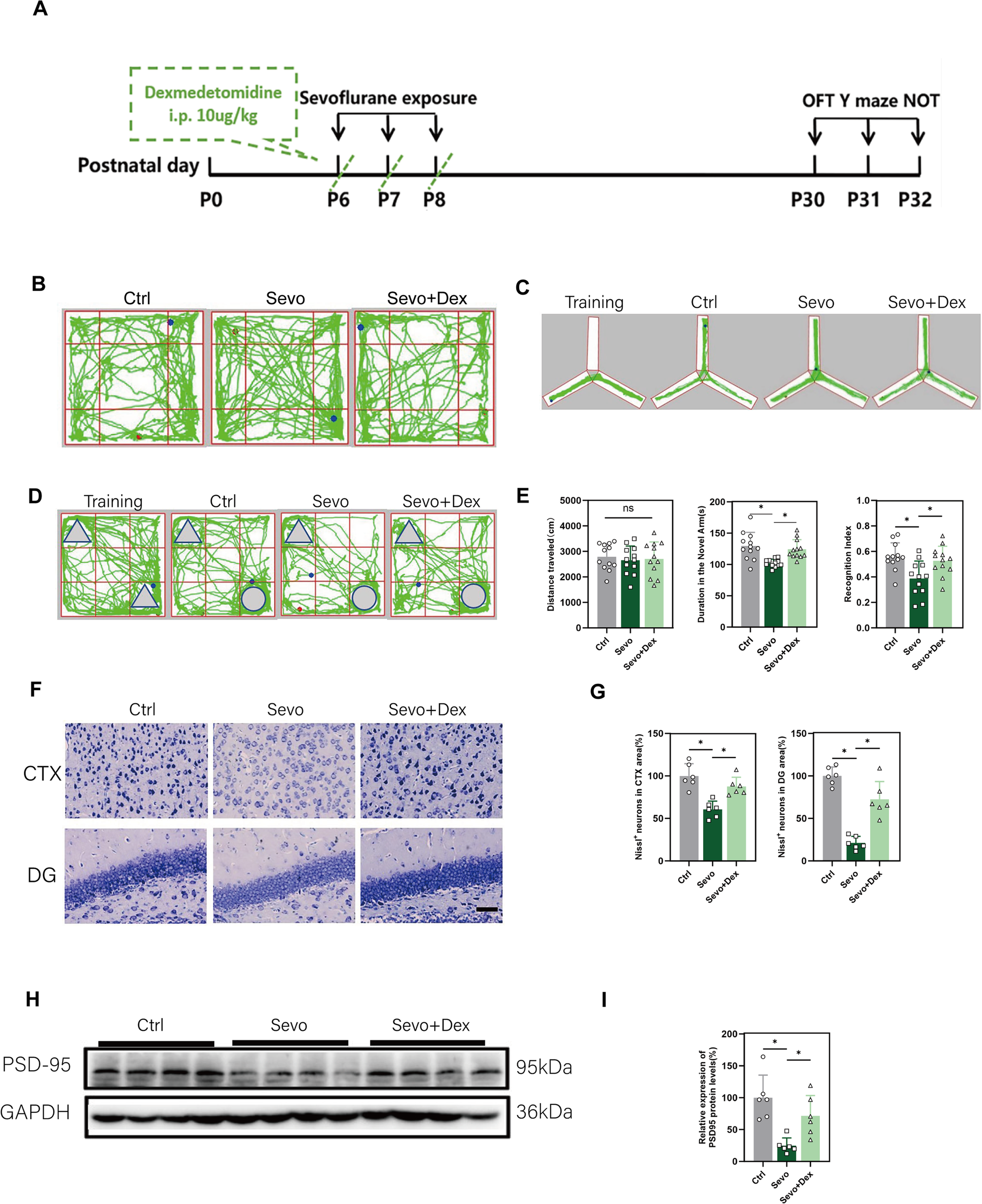
Fig. 1: Behavioral tests and neuronal states in P32 mice.

A Experimental roadmap. B Open field test. C Y-maze test. D Novel object recognition test. E Statistical analysis of behavioral tests(n = 12). F, G Nissl staining and quantitative analysis of hippocampus in P32 mice (n = 6, scale bar = 50 μm). H, I Western blot and quantitative analysis of PSD95 in hippocampus of P32 mice (n = 6). Data are expressed as the mean ± SD, *p < 0.05; ns not significance, One-way ANOVA and Tukey’s post-hoc test.