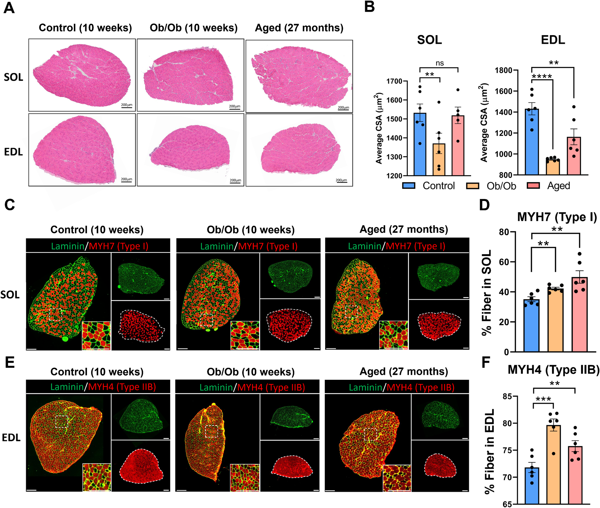
Fig. 3: SOL and EDL exhibit different changes in muscle fiber types composition during the aging and obesity processes.
From: Transcriptome profiling of fast/glycolytic and slow/oxidative muscle fibers in aging and obesity

A H&E staining of SOL and EDL in control, aged, and Ob/Ob mice. B Statistical results of the CSA of SOL and EDL fibers. C Immunofluorescence staining of MYH7 for SOL, Scale bar: 200 μm. D Statistical results of the proportion of type I fibers in SOL. E Immunofluorescence staining of MYH4 for EDL, Scale bar: 200 μm. F Statistical results of the proportion of type IIB fibers in EDL. n = 5–6; **P < 0.01, ***P < 0.001, ****P < 0.0001.