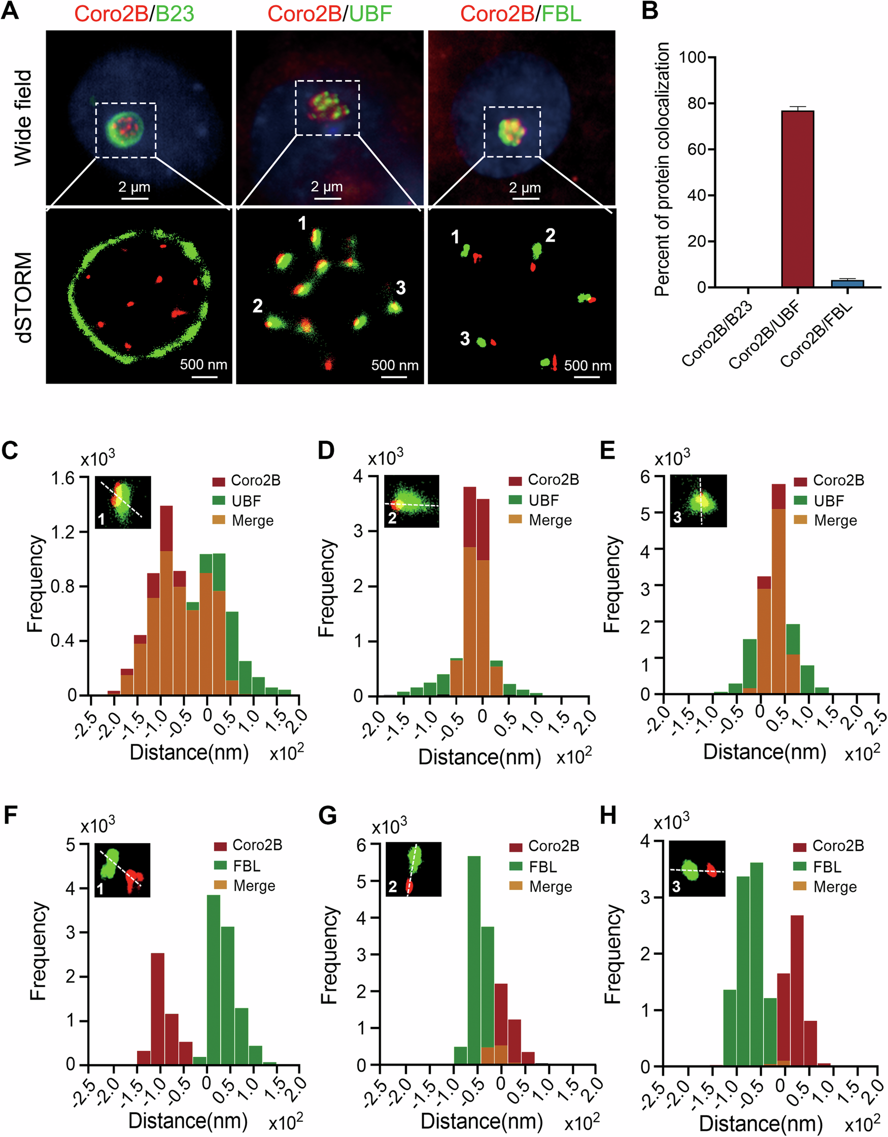
Fig. 2: Coronin 2B colocalizes with UBF in neuronal nucleoli.
From: Coronin 2B deficiency induces nucleolar stress and neuronal apoptosis

A, B Dissociated hippocampal neurons were cultured for 14 days and then immunostained with the indicated antibodies. Images of coronin 2B (red) and the nucleolar markers B23, UBF, and FBL (green) were acquired with wide-field (top) and two-color direct stochastic optical reconstruction microscopy (dSTORM, bottom) using Nanoimager (A). Protein co-localization was quantified by ImarisColoc (B). C–H The spatial distributions of regions of interest for localization were determined by line scan quantification.