Fig. 4: Coronin 2B knockdown triggers nucleolar stress.
From: Coronin 2B deficiency induces nucleolar stress and neuronal apoptosis

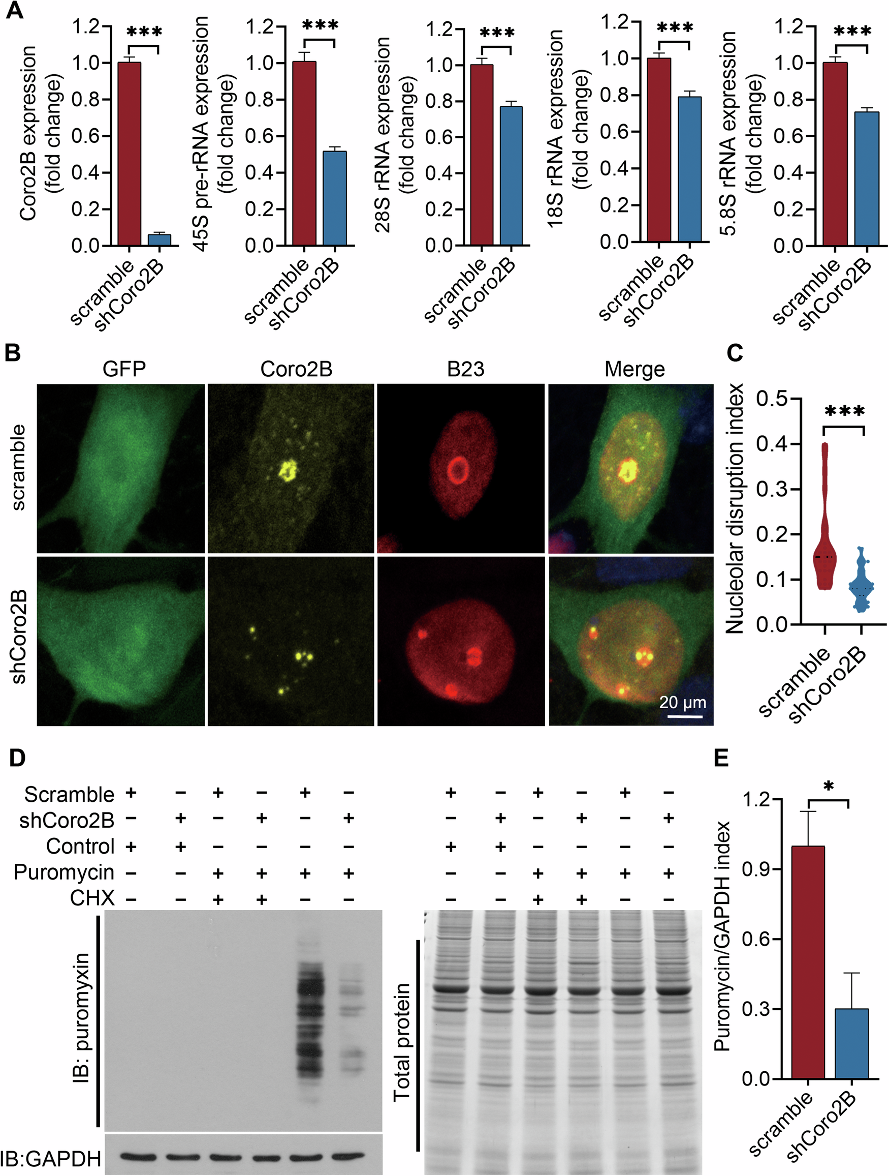
A Coronin 2B depletion decreases rDNA transcription in neurons. Cortical primary neurons cultured for 9 days were transduced with shCoro2B lentivirus or corresponding scramble control. RNA was extracted after 5 days, and the knockdown efficiency of coronin 2B and rRNA levels (i.e., 45S, 28S, 18S, and 5.8S) was examined by qPCR. Data are mean ± SEM (from three independent experiments; unpaired t-test with Welch’s correction, ***p < 0.001). B, C Coronin 2B depletion impairs nucleolar integrity. Primary hippocampal neurons were cultured for 10 days and subjected to calcium phosphate transfection with coronin 2B shRNA or pSUPER vector. The cells were fixed and immunostained with anti-coronin 2B and anti-B23. The nuclei were stained with DAPI. Scale bar: 20 μm (B). Nucleolar integrity was quantified according to the nucleolar-to-nucleoplasmic ratio of average B23 fluorescence intensity. Data were mean ± SEM (from three independent experiments; Mann–Whitney U-test, ***p < 0.001) (C). D, E Coronin 2B depletion inhibits global protein synthesis. Cortical primary neurons transduced with shCoro2B lentiviral were treated with 5 μM puromycin and HEPES solvent control or cycloheximide (CHX) for 30 min. De novo protein synthesis was analyzed by western blot analysis and quantified according to the mean ratio of puromycin incorporation relative to total protein (i.e., Coomassie staining) (E). Data were mean ± SEM (from three independent experiments; unpaired Student’s t-test, *p < 0.05).