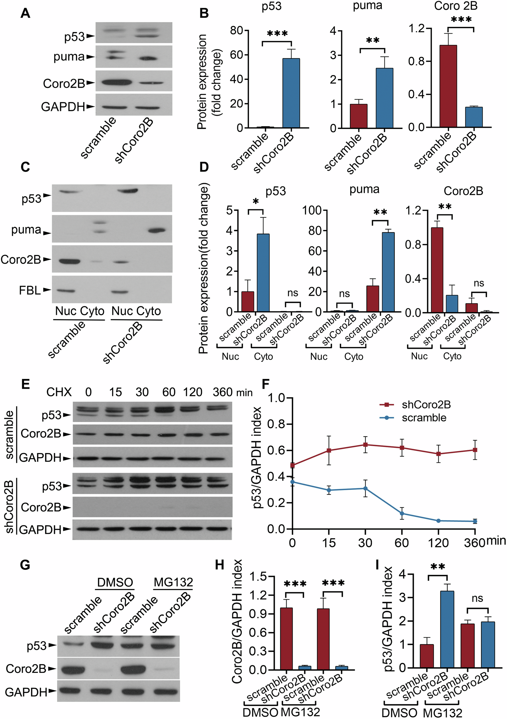
Fig. 6: Coronin 2B depletion accelerates p53 accumulation and activation.
From: Coronin 2B deficiency induces nucleolar stress and neuronal apoptosis

Cortical neurons cultured for 9 days were transduced with shCoro2B lentivirus or corresponding scramble control. After 5 days, total protein (A), as well as cytoplasmic and nuclear fractions (C), were collected, and protein expression was detected by western blot analysis with the indicated antibodies and normalized to GAPDH (for total protein) or FBL (for nucleolar protein). The quantification is shown in (B) and (D), respectively. Data were mean ± SEM (from three independent experiments; unpaired t-test with Welch’s correction in (B), unpaired Student’s t-test in (D); *p < 0.05, **p < 0.01, ***p < 0.001). E–I Cortical neurons transduced with shCoro2B lentivirus were treated with 50 µg/mL cycloheximide (CHX) for the indicated periods (E) or 20 µM MG132 for 6 h (G). The cell lysates were subjected to western blot analysis using the indicated antibodies and normalized to that of GAPDH. The quantification is shown in (F, H, I). Data were mean ± SEM (from three independent experiments; unpaired t-test with Welch’s correction; *p < 0.05, **p < 0.01, ***p < 0.001, ns not significant).