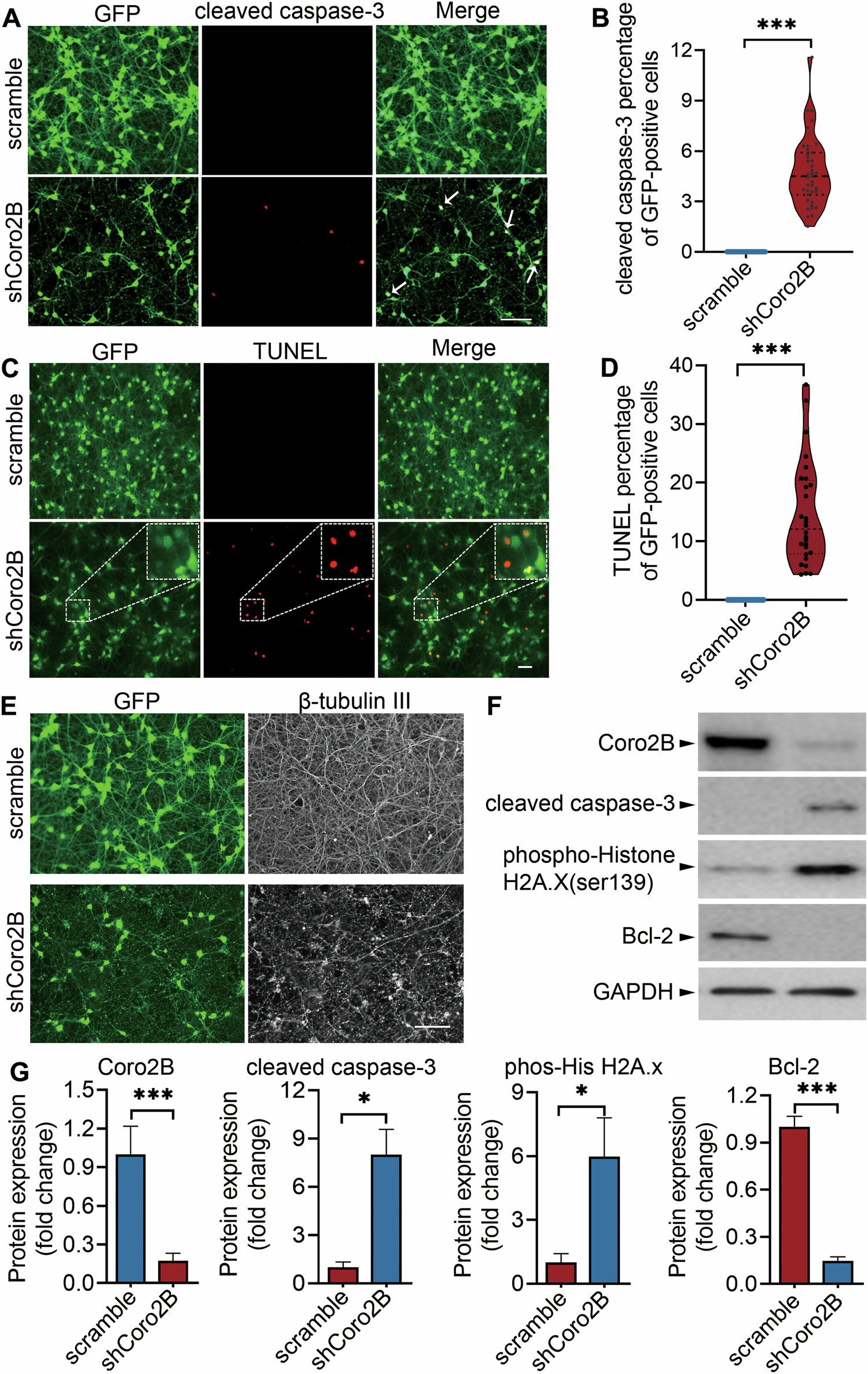
Fig. 8: Coronin 2B knockdown leads to neuronal apoptosis.
From: Coronin 2B deficiency induces nucleolar stress and neuronal apoptosis

Cortical neurons were cultured for 9 days and infected with lentivirus expressing shCoro2B or corresponding scramble control. After 5 days, the cells were fixed and immunofluorescence staining was performed for cleaved caspase-3 (A), TUNEL assay (C), and β-tubulin III assay (E). Cleaved caspase-3 (B) and TUNEL (D) signals were quantified by immunostaining and normalized to the number of GFP-positive cells. At least 100 GFP-positive cells were counted for each condition. Data were mean ± SEM (from three independent experiments; Mann–Whitney U-test, ***p < 0.001). Scale bar: 100 μm. F Cortical neurons cultured for 9 days were transduced with shCoro2B lentivirus or corresponding scramble control. After 5 days, total protein was collected, and protein expression was detected by western blot analysis with the indicated antibodies. The quantification is shown in (G). Data were mean ± SEM (from three independent experiments; unpaired Student’s t-test; *p < 0.05, **p < 0.01, ***p < 0.001).