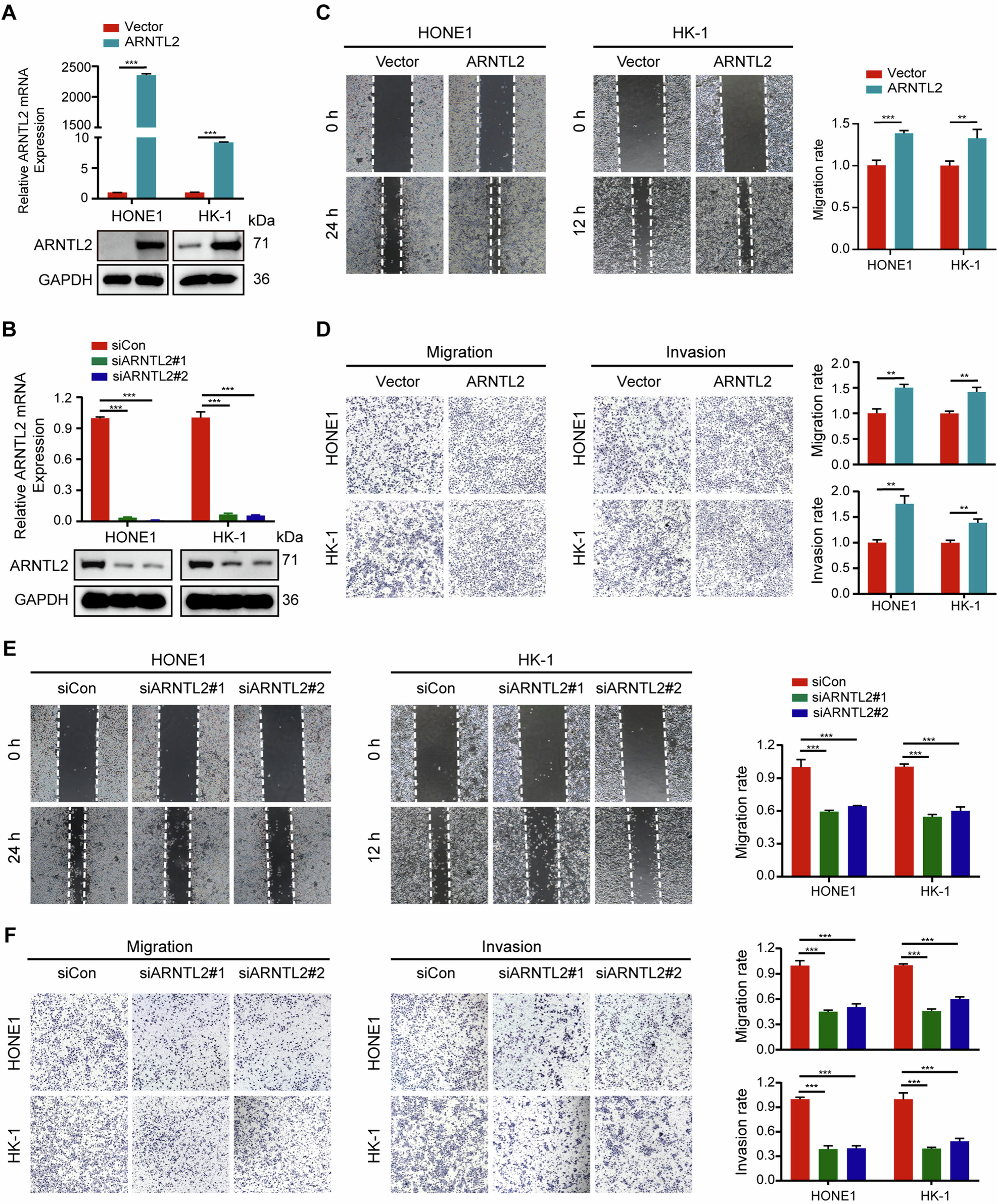
Fig. 2: ARNTL2 promotes NPC cell migration and invasion abilities in vitro.

A, B The transfection efficiencies of ARNTL2 overexpression and knockdown in HONE1 and HK-1 cells using RT-qPCR and western blotting assays. C Wound healing migration assay in HONE1 and HK-1 cells with ARNTL2 overexpression (× 100). D Transwell migration and invasion assays without or with Matrigel in HONE1 and HK-1 cells with ARNTL2 overexpression (×100). E Wound healing migration assay in HONE1 and HK-1 cells with ARNTL2 knockdown (×100). F Transwell migration and invasion assays without or with Matrigel in HONE1 and HK-1 cells with ARNTL2 silencing (×100). Representative images are left panel and statistical analyses are right panel. Data are presented as means ± SD. **P < 0.01; ***P < 0.001.