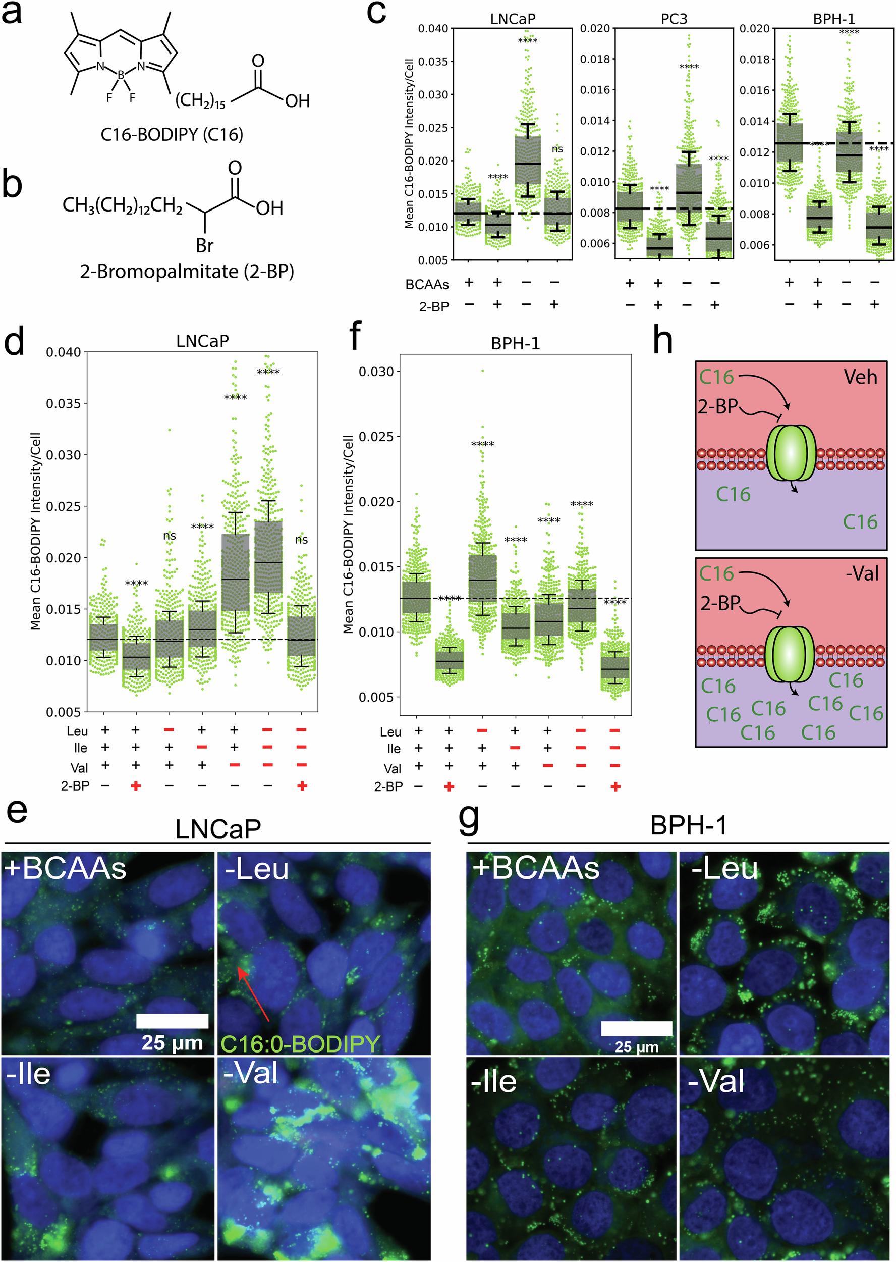
Fig. 2: Extracellular valine co-regulates long-chain fatty acid uptake in PCa cells.
From: Targeting valine catabolism to inhibit metabolic reprogramming in prostate cancer

Chemical structure of (a) C16-BODIPY (C16) and (b) 2-Bromopalmitate (2-BP). c, d, f Quantitative single cell imaging (qSCI) analysis of C16:0-BODIPY (green) uptake following 24 h of exogenous BCAA (universal and individual) deprivation and/or co-treatment with 2-BP in PCa cell lines LNCaP, PC3 or non-malignant BPH-1 cells. h Schematic describing valine’s consequence on C16 uptake in PCa cells and its ability to be inhibited by 2-BP. e, g Representative live-cell fluorescent images of LNCaP and BPH-1 cell uptake of C16 co-stained with Hoechst 33342 which have been subject to BCAA deprivation. Box and whisker plots show the quartile ranges. Significance determined by One-Way ANOVA with Dunnett’s Multiple Comparison Test compared to the vehicle control (+BCAAs, -2-BP). ns not significant, **p < 0.01, ***p < 0.001, ****p < 0.0001.