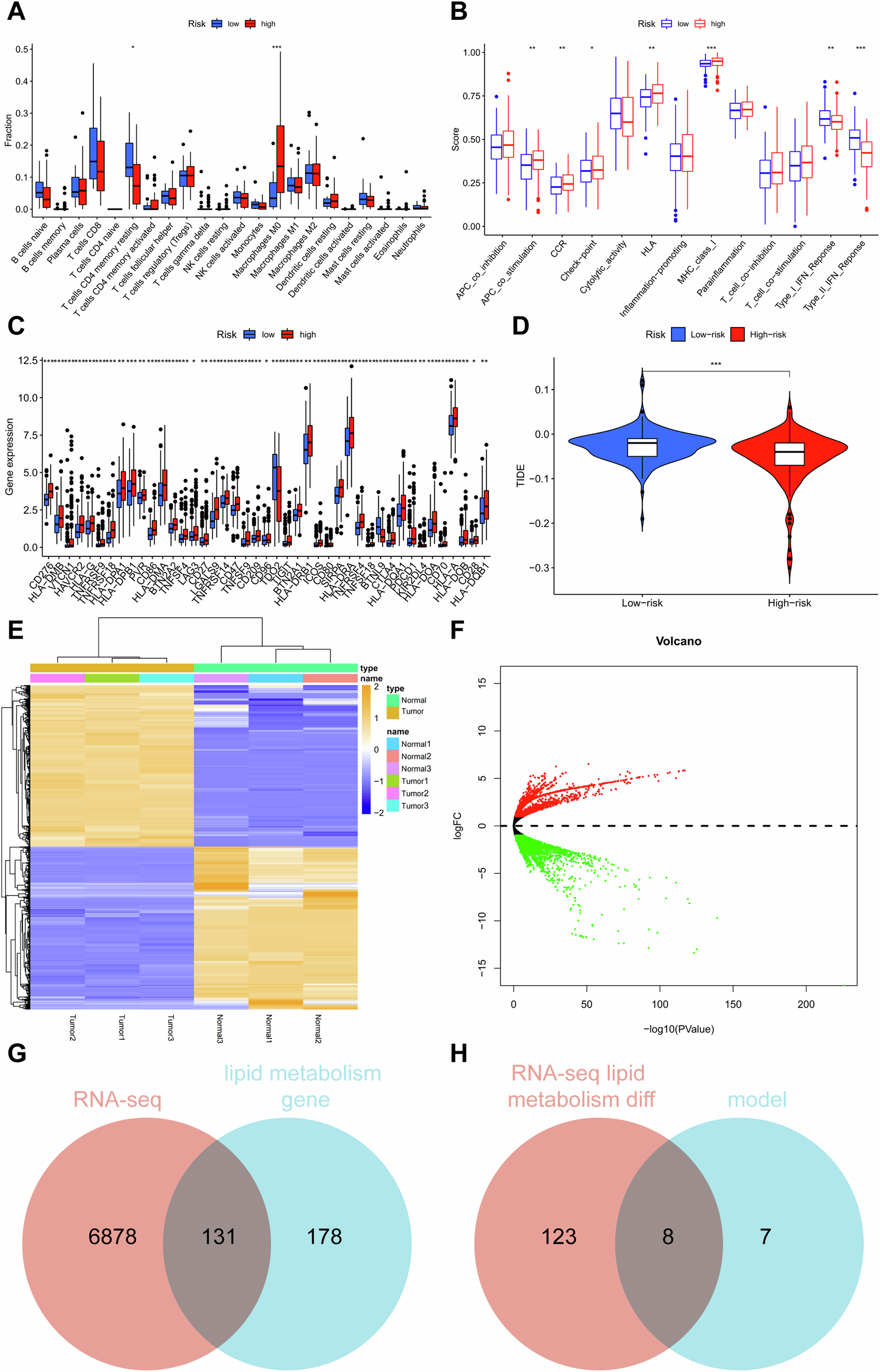
Fig. 1: Analysis of immune differences and RNA high-throughput sequencing between high-risk and low-risk groups of HCC patients.

A Analysis of immune cell infiltration differences between high-risk and low-risk groups of HCC patients in the TCGA database; B Analysis of immune function differences between high-risk and low-risk groups of HCC patients in the TCGA database; C Analysis of differential expression of immune checkpoint genes between high-risk and low-risk groups of HCC patients in the TCGA database; D Analysis of differential sensitivity to immune therapy between high-risk and low-risk groups of HCC patients in the TCGA database; E Heatmap of differentially expressed genes between normal liver cells and HCC cells detected by RNA-seq; (F) Volcano plot of differentially expressed genes between normal liver cells and HCC cells detected by RNA-seq, with red representing upregulation and green representing downregulation; G Venn diagram depicting the intersection between differentially expressed genes identified by RNA-seq and genes related to lipid metabolism; H Venn diagram depicting the intersection between differentially expressed genes related to lipid metabolism identified by RNA-seq and model genes. Each group in RNA-seq consists of 3 samples, * indicates comparison between two groups, p < 0.05, p < 0.01, **p < 0.001.