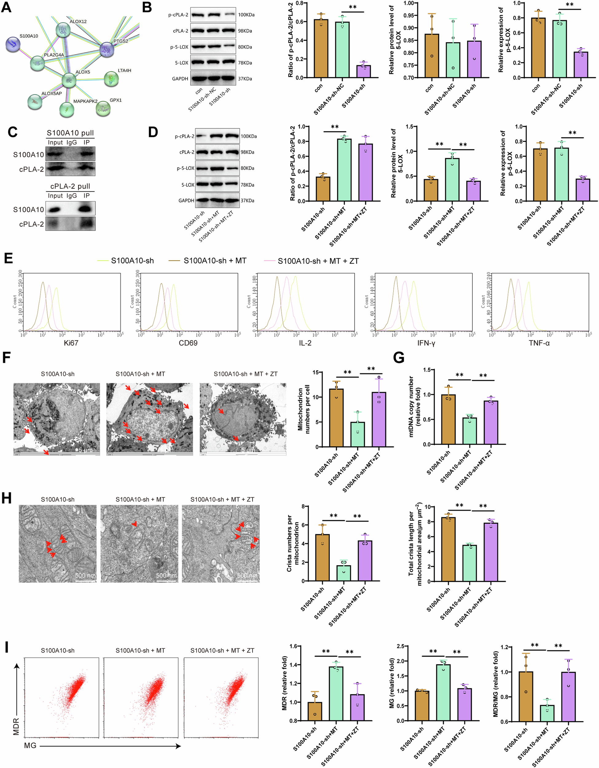
Fig. 5: The impact of cPLA2 and 5-LOX on CD8+ T cell exhaustion.

A PPI protein interaction network of S100A10 constructed using String. B Western blot analysis of p-cPLA2, cPLA2, 5-LOX and p-5-LOX protein expression in different MHCC97-L cell groups. C Co-IP analysis of the relationship between S100A10 and cPLA2. D Western blot analysis of p-cPLA2 and cPLA2 protein expression in different MHCC97-L cell groups. E Flow cytometry analysis of the expression levels of Ki67, CD69, IL-2, IFN-γ, and TNF-α in CD8+ T cells from different groups. F Transmission electron microscopy observation of the number of mitochondria in CD8+ T cells from different groups, with red arrows indicating mitochondria (scale bar = 5 μm). G RT-qPCR analysis of mtRNA copy numbers in CD8+ T cells from different groups. H Transmission electron microscopy observation of the number and total length of mitochondrial cristae in CD8+ T cells from different groups, with red arrows indicating mitochondrial cristae (scale bar = 500 nm). I Flow cytometry analysis of mitochondrial mass and membrane potential in CD8+ T cells from different groups. Cell experiments were repeated three times. * represents comparison between two groups, p < 0.05, p < 0.01, **p < 0.001.