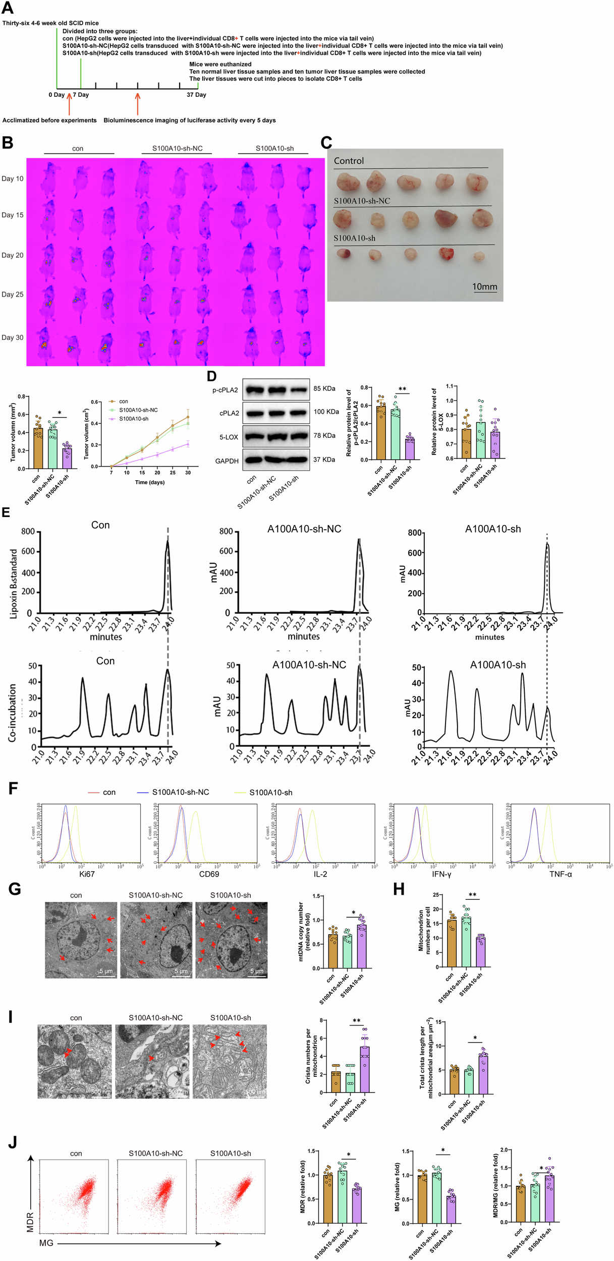
Fig. 7: The impact of S100A10 silencing on NOD-SCID mice.

A Construction of the NOD-SCID mouse model. B In vivo fluorescence imaging of tumor distribution in different groups of NOD-SCID mice. C Tumor volume and tumor growth rate in different groups of NOD-SCID mice after 30 days. D Western blot analysis of p-cPLA2, cPLA2, and 5-LOX protein expression in different tumor tissues. E HPLC analysis of LTB4 levels in different tumor tissues. F Flow cytometry analysis of Ki67, CD69, IL-2, IFN-γ, and TNF-α expression in tumor tissues. G Transmission electron microscopy observation of the number of mitochondria in CD8+ T cells in tumor tissues, with red arrows indicating mitochondria (scale bar = 5 μm). H RT-qPCR analysis of mtRNA copy numbers. I Transmission electron microscopy observation of the number and total length of mitochondrial cristae in CD8+ T cells in tumor tissues, with red arrows indicating mitochondrial cristae (scale bar=500 nm). J Flow cytometry analysis of mitochondrial mass and membrane potential in CD8+ T cells in tumor tissues. Each group consisted of 12 NOD-SCID mice. * represents comparison between two groups, p < 0.05, **p < 0.001.