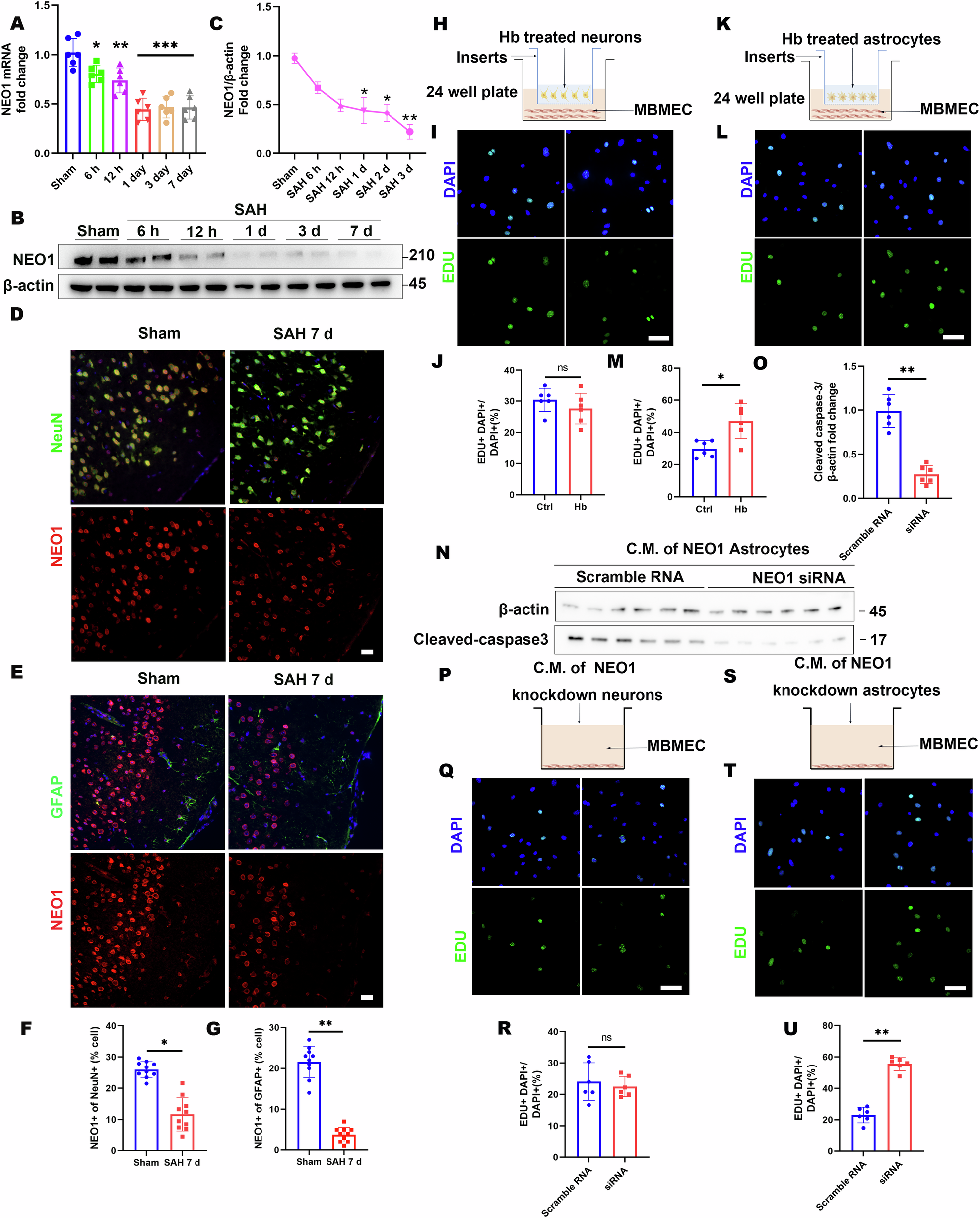
Fig. 4: NEO1 is decreased in the SAH cortex and resulted in EC proliferation increasing and EC apoptosis reducing.

A Total RNA of the cortex was extracted and the expression of NEO1 was quantitated by RT-qPCR (n = 6 mice/group). The expression level of NEO1 was normalized against β-actin. B, C Representative immunoblotting (B) and quantification (C) of NEO1 of cortex from mice subjected to SAH for different time points and sham surgery (n = 6 mice/group). β-actin was used as a loading control. D, E Representative images of coimmunostained NEO1 and Neun (D) or GFAP (E) in sham and SAH 7 days cortex (n = 10 mice/group). F, G Quantification of NEO1 in neuron (F) and astrocytes (G). H–J MBMEC cocultured with Hb-treated neurons (n = 6 experiments with Hb-treated neurons and its control group neurons). K–M Reduced proliferation in MBMEC cocultured with Hb-treated astrocytes (n = 6 experiments with Hb-treated astrocytes and its control group astrocytes). N Representative immunoblotting of cleaved-caspase3 from MBMEC cocultured with CM of NEO1 knockdown astrocyte. O Quantitative analysis of data in (G). β-actin was used as a loading control (n = 6 experiments with NEO1 knockdown astrocytes and its control group astrocytes). P–R MBMEC cocultured with NEO1 knockdown neurons (n = 6 experiments with NEO1 knockdown neurons and its control group neurons). S–U MBMEC cocultured with NEO1 knockdown astrocytes (n = 6 experiments with NEO1 knockdown astrocytes and its control group astrocytes). Scale bars: 20 μm. Data are presented as mean ± SD. *P < 0.05; **P < 0.01, ***P < 0.01. 1-way ANOVA with Tukey’s correction for multiple comparisons (A, C). Student’s t-test.