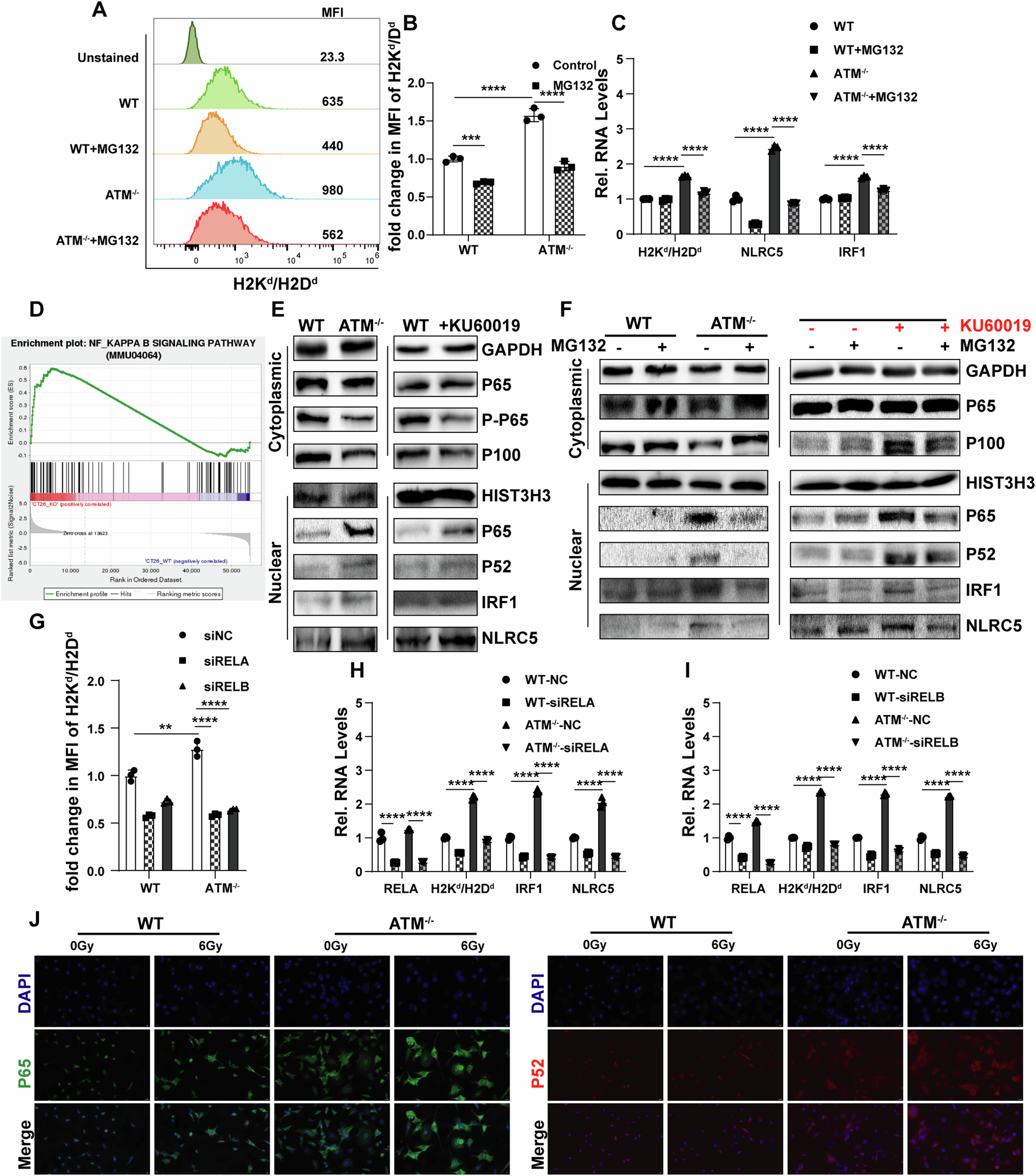
Fig. 5: NF-κB transcriptional pathway is involved in the upregulation of MHC-I, IRF1, and NLRC5 caused by ATM inhibition.
From: ATM inhibition enhance immunotherapy by activating STING signaling and augmenting MHC Class I

A–C Vector control and ATM-KO CT26 cells were treated with MG132 (8 μM, 1 h). Surface expression of H2Kd/H2Dd was determined by flow cytometry (A and B). qRT-PCR was used to measure the mRNA level of H2Kd/H2Dd, IRF1 and NLRC5 (C). D Gene set enrichment analysis plot for NF-KAPPA B SIGNALING PATHWAY. E, F Representative immunoblot analysis of cytoplasmic and nuclear relocalization of NF-κB family members in Vector control and ATM-KO CT26 cells after different treatments. G–I Vector control and ATM-KO CT26 cells were transfected with siRNA-Ctrl, siRNA-RELA, or siRNA-RELB for 48 h. Surface expression of H2Kd/H2Dd was determined by flow cytometry (G). qRT-PCR was used to measure the mRNA level of H2Kd/H2Dd, IRF1 and NLRC5 (H and I). J Vector control and ATM-KO CT26 cells were irradiated with 6 Gy for 24 h. Fluorescence microscopy was used to assess P65 and P52. Scale bar: 20 μm. *P < 0.05, **P < 0.01, ***P < 0.001, ****P < 0.0001.